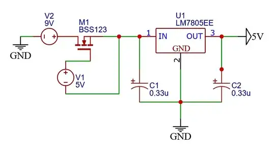
I am looking to make a very accurate steady 5V power supply that can be switched on and off using the digital IO pins on an Arduino. I planned to use a 9V power supply connected to a 2N2222 transistor switched on/off using the Arduino and the emitter pin of the 2N2222 connected to an LM7085 to get a regulated 5V (see image). Simulations say I won't get 5V out but I am not sure why.
Any help would be much appreciated.
Edited


