Is there a way to interface a digital potentiometer with this circuit so that the actual potentiometer could be replaced with a dual NO push button control?
I have thought about this and it would be much easier to use one of these circuits to control the duty cycle of a PWM fan. I many years of experience working with potentiometers with wipers becoming unable to function over time, and that is why I would like to replace a knob with push buttons.
If there is a way to do this and someone knows where to find a diagram for this, please let me know.
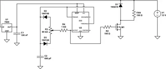
This is a modification of the circuit in the question here: Control duty time and frequency with different potentiometers using one 555 timer.
EDIT:
I do not want to use any form of NAND gate whether it be CMOS or TTL. I am asking how you would directly add a digital potentiometer to a 555 timer as a replacement for R2 without using any other form of chip in the circuit except for a potentiometer IC and a 555 timer IC.
Adding any further chips would make that circuit more complex than it needs to be.
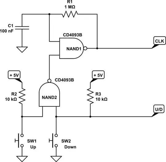
I need to be able to interface the left circuit to the right one in the image below.

Image adapted from AD5116 datasheet, figure 1 & Electronics Tutorials, 555 Timer Tutorials
As for any circuit that uses an MCU processor because that is getting a little more complex that what I need for what I am trying to do. That is to control some DC powered PWM fans for use in a paint box for airbrushing. As for the use of a potentiometer, I have experience with those and over time they either deteriorate from use or get crud in them that will bind them. In a paint booth for airbrushing the paint from an airbrush is that crud that I need to avoid getting inside of any standard potentiometer.


Is there a way to interface a digital potentiometer?has a simpleyesfor an answer ... if you want more information, then askHow to interface a digital potentiometer?– jsotola Mar 22 '23 at 01:45