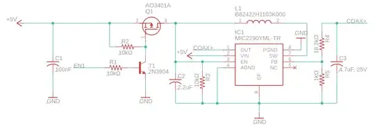
This circuit aims to power a low-power (0.4W) 24V LED using a MIC2290 boost converter from a 5V regulator. A uC should enable and disable the LED output. In a previous version of this circuit, I have used the MIC2289 without a MOSFET with the EN pin connected to a uC. Unfortunately this was a mistake, as when disabled the output voltage just followed the input voltage of the boost converter. I have seen this in my prototype PCB and from researching the internet it seems like this is a mistake that others have made before me.
Looking at this answer, I have made the following schematic based on the MIC2290 to drive one low-power 24V LED. Since the MIC2289 is a current-mode LED Driver, I would like to use it as well as this in my design to drive a string of four high-power UV LEDs at 500mA.
Here are my questions:
- Why not place the MOSFET before the VIN instead of between the VIN and the inductor?
- How does one select the capacitor value for C1 in the above circuit (not the C1 capacitor in the datasheet for the MIC2290)?
- Is there possibly a better IC for my application that I have missed? I have considered the TPS6104 as well. However the MIC2289 IC has high power density and low power loss in the sense resistor so it would be ideal to power my 4x UV LEDs.
I have attached an image of the typical application circuit for the MIC2290 in case my schematic is not so clear.


