2

I'm having trouble understanding common mode voltage and its application when analysing a circuit. Let's say I have an op-amp in the following configuration from Sedra's Microeletronics book:

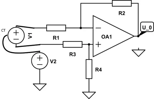
schematic

simulate this circuit – Schematic created using CircuitLab

Using node analysis I arrived at the expression:

$$ u_o = \cfrac{R_4}{R_1}\cfrac{R_1+R_2}{R_3+R_4}V_2-\cfrac{R_2}{R_1}V_1 $$

Let's say I want to determine the closed-loop gain \$G\$. As I understand it, the closed-loop gain is the op-amp gain at \$u_0\$, consisting of the common voltage gain summed with the difference gain. First question arises here: since my gain is the ratio of output by input voltage, what is the meaning of the gain here, since I'm giving two input voltages?

The book says that to ensure \$A_{cm} = 0\$ (which I understand as we do not want to amplify the undesirable bias coming from both op-amp inputs) then we set \$u_0 = 0\$ when \$V_2-V_1 = 0\$ and the common mode voltage \$v_{cm} \neq 0\$. Well, when we set \$u_0 = 0\$ aren't we imposing \$A_d = 0\$ and \$V_{cm} = 0\$? how does this help us find the gain?

The expression then becomes

$$ 0 = \cfrac{R_4}{R_1}\cfrac{R_1+R_2}{R_3+R_4}V_{cm}-\cfrac{R_2}{R_1}V_{cm} \Rightarrow R_4/R_3=R_2/R_1=K $$

So \$K\$ ensures that the common voltage gain is 0? Does it mean that for other resistor configurations, I'll have a common mode voltage gain but not for this one?

I understand lightly, but am still confused about it and I'm looking for help to clear it up with an explanation of what is happening.

Null
  • 7,603
  • 17
  • 36
  • 48
ludicrous
  • 1,103
  • 2
  • 12

3 Answers3

3

First question arises here: since my gain is the ratio of output by input voltage, what is the meaning of the gain here, since I'm giving two input voltages?

Regular (differential) gain (not CM gain) is this: -

enter image description here

Does it mean that for other resistor configurations, I'll have a common mode voltage gain but not for this one?

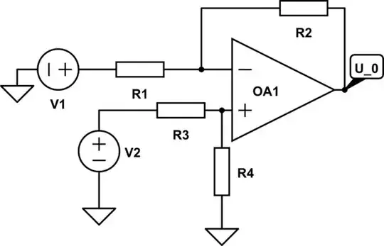
If you are trying to design a differential amplifier then, you should make \$R_4 = R_2\$ and \$R_3 = R_1\$. Any other configuration will not be optimum regarding input impedances. For instance you could base values from the formula you derived. This one: -

$$R_4/R_3=R_2/R_1$$

But, you will find that the input impedance of one input may not equal the input impedance of the other so, choose this: \$R_4 = R_2\$ and \$R_3 = R_1\$.

If you don't do this then the input impedances are unbalanced and, you will get common mode noise problems in real circuits subjected to common-mode noise. This is because common-mode noise is not a "hard" voltage that affects both wires of a differential input simultaneously but rather a voltage source in series with a fairly moderate to large impedance.

You need equal value input resistors and, equal value feedback and grounding resistors.

Andy aka
  • 456,226
  • 28
  • 367
  • 807
  • I think I now understand the differential amplification, but what is the physical meaning of the Common mode voltage and why is it the mean of the inputs? – ludicrous Nov 06 '23 at 20:58
  • Common mode voltage is the mean of the two input voltages; that's it's definition when applied to differential amplifiers @ludicrous <-- it's not an arbitrary definition; it's a very important definition that allows you to model and understand what happens when you try have a signal voltage relative to it's local ground scheme and, you need to transfer that signal to a system with a remote ground scheme. The common mode voltage is also equal to the difference voltage of the two different grounds. Very important stuff for signal amplifiers in noisy environments. – Andy aka Nov 06 '23 at 21:31
1

Does it mean that for other resistor configurations, I'll have a common mode voltage gain but not for this one?

Anything but full common mode rejection implies a non-zero common mode gain. Gain 1 is still gain.

In other configurations the common mode gain is close to 1 or higher than that. Here it is “close to zero” and that’s the design intent.

1

This type of amp is often used where V1 is the signal you want to receive and V2 is noise or some signal you do not want to see. (V2 is injecting a voltage or noise in the center of V1)
V1 X gain = Vout, V2 does not appear at Vout.

enter image description here