I have a moisture sensor that I want to connect to a Schmitt trigger so when it reaches the upper voltage, the op amp goes high for watering. It shouldn't turn off until it reaches a lower voltage, then not turn back on again until the upper (dry) voltage is hit.
The supply voltage is 5v, but the output shouldn't go higher than 3.3v since it's going to a microcontroller. But I can figure that part out later, I just would like to see the op amp going high and low when it's meant to.
I thought I understood how these work, but getting some breadboards but not getting expected results.
To calculate the op amp config for the Schmitt trigger setup, I used some online calculators.
Firstly I assumed I needed a non-inverting Schmitt trigger since I want to to ON when high voltage is reached and OFF on the low voltage. But I did try both...
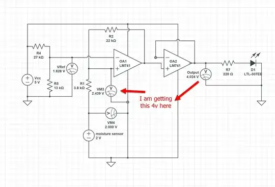
I mapped out what I did in circuit lab.
I also added an output buffer setup because I am just trying things to see if it makes a difference.
Any help would be appreciated
https://www.random-science-tools.com/electronics/schmitt-trigger-calculator.htm
Here it is in circuit lab:



