4

Can anyone explain how this topology works and/or point me to any literature where it is discussed?

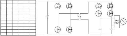
PV Microinverter Topology

I've found Microchip's application notes on single stage interleaved flybacks with SCR or MOSFET unfolding bridges and have a pretty good understanding of those. My best guess is this is also a single stage inverter (boost and dc to ac inversion is happening with the full bridge and transformer). I assume a full bridge is used for good transformer utilization while keeping device voltage ratings low. I'm having trouble though understanding how what I assume would be chopped up AC gets coupled to the grid through the dual MOSFET and capacitor bridge.

This paper shows something similar (full dual switch bridge instead of caps on bottom) in section III C but I haven't tracked down the references where it is discussed (yet) to see if they could fill in the gaps for me.

Image created by me based off of a tear down of a broken unit. Note there are some x caps and common mode chokes between the output dual switch/cap circuit and ac connection not detailed here which I assume isn't meaningful for the topology and only for EMC.

Lots of assumptions.

Edit: Including annotated photo of PCB. No components on bottom side.

enter image description here

Red Dragon
  • 118
  • 6
  • Where is the diagram from? – Tim Williams Jan 20 '24 at 05:56
  • 2
    I made the diagram myself based off of tearing down a failed unit. – Red Dragon Jan 20 '24 at 06:15
  • 3
    Interesting. Are you absolutely certain of its correctness? What type is the transformer? – Tim Williams Jan 20 '24 at 06:43
  • I've checked multiple times so at this point I'm pretty confident it is correct. I added an annotated photo. You can follow a lot of it just from looking at the top side traces. Fortunately there are no components on the bottom side to worry about. The transformer looks custom so hard to know much about it aside from it being a single primary, single secondary winding configuration. There is a small current sensor for the secondary embedded in the plastic carrier too. – Red Dragon Jan 21 '24 at 05:36

1 Answers1

2

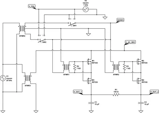
This is an interesting approach.

I tried to implement a simplified square wave version in the simulator. For the demonstarion, a slow 1 kHz generator V2 controls the rectification direction of the secondary side of the main transformer XFMR3. To feed the grid, one would use 50 or 60 Hz here, sync to the grid.

In a real world circuit the primary voltage would be modulated with a sine wave amplitude of the same frequency and phase as V2 to avoid the large currents during polarity change, that we see here. The modulation would produce a proper output power factor.

C1 and C2 filter out the "high" switching frequency of V1, they are not DC bulk capacitors.

R1 is just an output load.

Please excuse the use of so many transformers and weird switches here, I just had no better idea at the moment.

schematic

simulate this circuit – Schematic created using CircuitLab

Jens
  • 6,889
  • 2
  • 8
  • 30
  • Thanks. The circuit simulation helps and does show how to get an AC waveform out of a circuit like this. I may tinker with it a bit to get a sine wave instead of square wave for further understanding. – Red Dragon Jan 21 '24 at 07:25