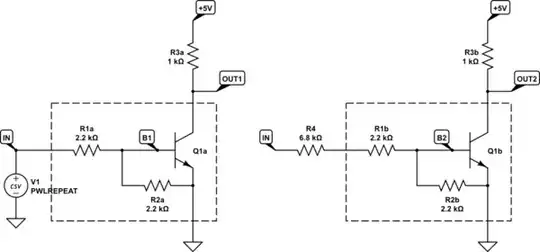
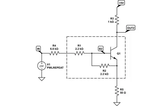
In a PCB design I decided to replace a 2 kΩ resistor plus a MMBT3904 with a dual NPN transistor with built-in resistor in a SOT-363-6 package to save space and number of components. The part is MUN5231DW1T1G (R1 = 2.2 kΩ, R2 = 2.2 kΩ).
Thd base is driven from an MCU running at 5 V.
With the original solution, [MCU <> 2 kΩ <> MMBT3904], when the I/O goes from 5 to 0 V, the collector stops sinking current after ~500 ns:
With the current solution, [MCU <> MUN5231DW1T1G], when the I/O goes from 5 to 0 V, the collector stops sinking current after ~1500 ns:
Parts with a higher R1 value like the MUN5232DW1T1G or the PUMH15-QX (R1 = 4.7 kΩ) made it worse.
Parts with a lower R1 value like the MUN5230DW1T1G (R1 = 1 kΩ) made it slightly better, but still more than two times slower than the original solution.
Why such a difference?
What should I be looking for in order to find a SOT-363-6 replacement that's closer to the original solution?








