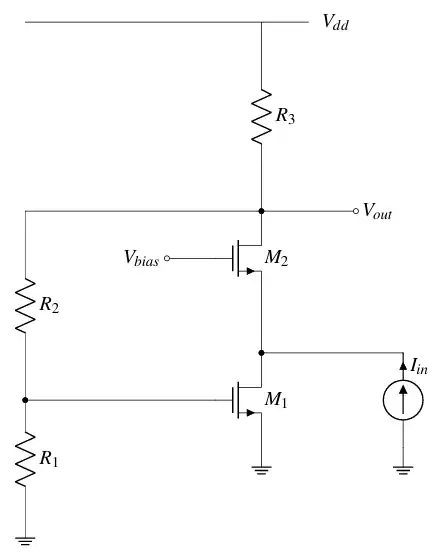
Here is the circuit from YouTube:
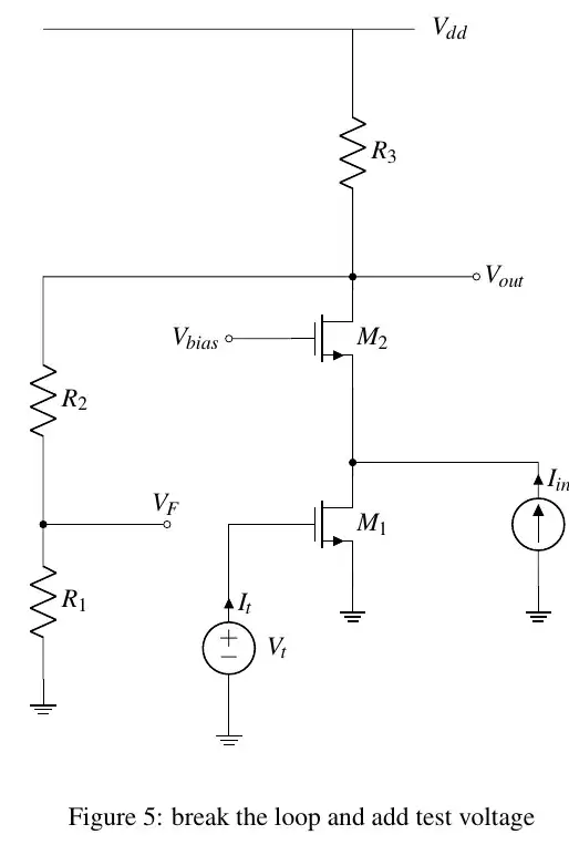
In order to determine the feedback, we have to break the loop at the gate of M1.
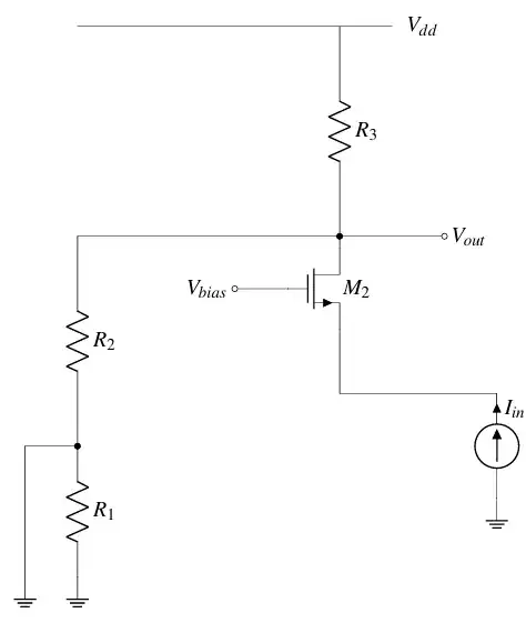
Assume A is \$\infty\$, so \$V_{GS}\$ of M1 is 0. As we know the \$V_S\$ of M1 is grounded, we have \$V_S = V_G = 0\$. And that's why the gate of M1 is grounded.
$$\frac{V_{out}} {I_{in}} = R_2 \parallel R_3$$
The following is how I break the loop and add test voltage.
$$Loop \hspace{1mm} Gain = L = \frac{V_F} {V_t} = g_{m1} \bigr(R_3 \parallel (R_1 + R_2)\bigr) \frac{R_1} {R_1 + R_2}$$




Assume A is $\infty$, so $V_{GS}$ of M1 is 0. As we know the $V_S$ of M1 is grounded, we have $V_S = V_G = 0$. And that's why the gate of M1 is grounded.
– kile Mar 25 '24 at 18:47