I have got two power supply options on my board:
- USB 5.0V
- DC Power Jack of 5.0V
My intention is to design a or-ing power supply option, as either of them will be used at a time. Possible solutions are shown below:
Using oring diodes

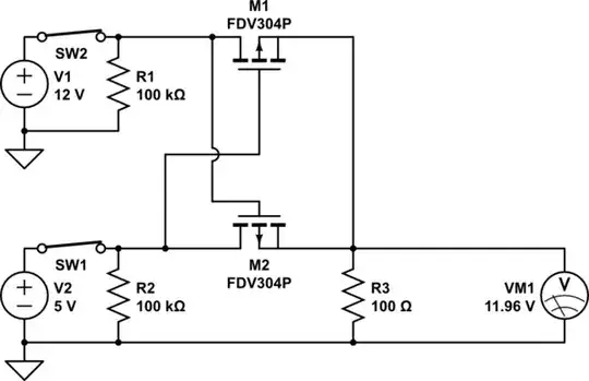
or using two p-mos
Possible issues observed with the above options:
- Using diode is cheap and good option but an ordinary diode gives a drop of 0.7V and a schottky diode will give a drop of 0.16 to 0.20 volts, which is also not acceptable because my processor IMX.28 recommended operating power supply is 5.0V and minimum supply voltage is 4.75. With a 0.2V with schottky diode the 5.0V comes down to 4.80V and the space between recommended and supply fed is very less.
- Then I thought to use p-mosfets which serves the purpose of oring along with reverse polarity protection, but assume a case when both the supplies are fed together by mistake and there is minor difference between USB supply and DC jack say 4.9V for USB and 5.10V for DC Jack. Then, the DC jack supply may pump the current in USB Jack, which may damage USB.
Is there any other better and cheap option I should use for or-ing supply, or is there something wrong with my analysis?

