Background
I teach Algebra and second year Algebra to middle school students. We are currently studying Exponential, Power, and Logarithmic functions. We study exponential functions (of the form $f(x) = ab^x$ where $a \neq 0, b > 0$). I've taught the basics of exponential functions before and I've wondered about the function $f(x) = (-2)^x$. At first I was confused as to why the calculator would not graph any exponential function with a negative base. Then I realized that depending on the roots, say for $(-2)^{1.25}$ and $(-2)^{1/3}$ some very different calculations would need to be performed. I'm still lost as to how you would explain $(-2)^\pi$ but I suppose that's just being annoying. I want to know how to explain the output of $f(x) = (-2)^x$.
Comments
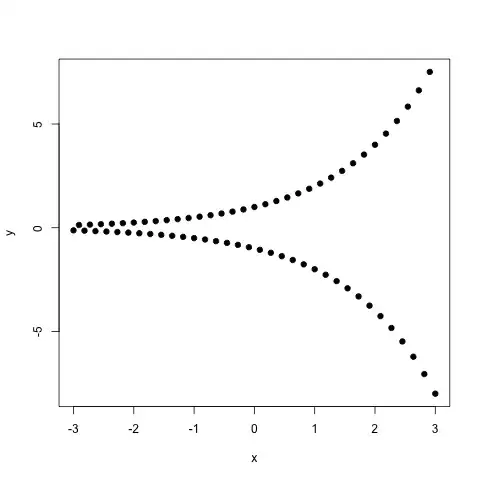
I know for example that there are a host of values for which the output would be imaginary. If we limit the domain of $x$ to rational numbers with odd denominators
Here are two examples
$(-2)^{2/5} = \left(\sqrt[5]{-2}\right)^2 \approx 1.3195$
$(-2)^{3/5} = \left(\sqrt[5]{-2}\right)^3 \approx -1.5157$)
we should be able to compute $f(x)$ for all such numbers. I would then think the graph would look something like
$f(x) = 2^x$ and $f(x) = -(2^x)" />
Curious how to visualize the plot including the imaginary outputs when $x \in \mathbb{R}$
Wolfram Computes the result using the principal roots

Question: How could you visualize and interpret $f(x) = (-2)^x$ while incorporating the real-root based output I presented above? Or, alternatively, what's wrong with this?
Wolfram|Alpha says that it has no properties as a real function which makes sense given the restricted domain necessary to compute real outputs. Is there any mistake in thinking that with the domain restrictions I specified above ($x$ all rational numbers such that $x = a/b$ where $b$ is odd) the output would resemble my plot above?
Is there a way to visualize -- or even better -- explain the behavior of this function for for all real numbers $x$? If we added in an imaginary axis, could we use it to show the results when we need to compute an imaginary output?





