Let $T=(V,E)$ be a directed rooted tree with root $r \in V$. A root subtree$^1$ of $T$ is a directed rooted tree $T'=(V',E')$ that fulfills the following conditions:
- $T'$ is a subgraph of $T$,
- $r \in V'$
- for each node $v \in V'$, either all children of $v$ in $T$ are also in $V'$, or none of them is.
For example, let
Then both $T'$ and $T''$ are root subtrees of $T$, but $T'''$ isn't.
Now my question is this: How can the maximum number of root subgraphs of a tree T be expressed as a function of its size $s$?
More formally, I'm looking for a closed-form expression for the function $f$ s.t. $f(s) = \max\{n \in \mathbb{N} \mid \text{there is a tree $T$ with size $s$ s.t. $T$ has $n$ root subtrees } \}$. I'm assuming $f = \mathcal{O}(2^s)$, but I'm interested in the exact number.
Edit: If this helps, I think that the first values of $f$ are:
- $f(s) = s$, $1 \leq s \leq 5$
- $f(6) = 7$
- $f(7) = 9$
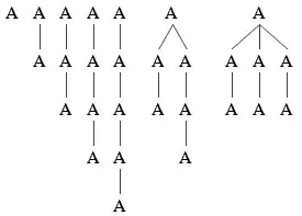
If I am correct, then examples for trees of size $1, \ldots, 7$ that have the maximum number of root subtrees are:
$^1$ I made that name up as I don't know whether there already is a name for this concept.




