In the book "Theory of unitary symmetry" by Rumer and Fet (see a piece of text at the bottom of this post) there is a proof which uses the following result (below I will translate as close as possible to the original, equation enumeration is changed, some irrelevant to this post pieces are skipped (replaced by ellipsis):
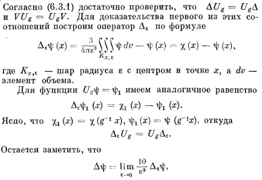
... In order to prove the first of these relations let us introduce the following operator $$\Delta_{\varepsilon}\psi = \frac{3}{4\pi\varepsilon^2}\iiint\limits_{K_{x,\varepsilon}}\psi\mathrm{d}v - \psi(x),\label{eq:1a}\tag{1a}$$ where $K_{x, \varepsilon}$ - is a ball with radius $\varepsilon$ and centered at the point $x$, and $\mathrm{d}v$ - volume element.
...
The last step is to notice that $$ \Delta \psi(x) = \lim_{\varepsilon\to 0} \frac{10}{\varepsilon^3} \Delta_{\varepsilon}\psi.\label{eq:2}\tag{2} $$
Then there is a hint how to prove this by expanding $\psi$ in Taylor series and then integrate. But problem is I couldn't get the result. More over, I think that formula is incorrect because the class of the first term in \ref{eq:1a} is $O(\varepsilon)$ while the second term is in $O(1)$. Am I wrong? And how to prove \ref{eq:2} if not.
My try
Rewriting eq.\ref{eq:1a} with a correction:
$$\Delta_{\varepsilon}\psi = \frac{3}{4\pi\varepsilon^2}\iiint\limits_{K_{x, \varepsilon}}(\psi(x') - \psi(x))\mathrm{d}v',\label{eq:1b}\tag{1b} $$
I have proved that eq.\ref{eq:2} holds for it. But eqs.\ref{eq:1a}-\ref{eq:1b} are not equivalent.
