Basel Series
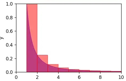
Suppose each term of the Basel series $\sum_{n=1}^{\infty} \frac{1}{n^2}$ is represented as a rectangle of height $\frac{1}{n^2}$ and width $1$ along the x-axis.
The infinite sum of all those rectangle areas equals the Basel value of $\frac{\pi^2}{6}$.
Approximation of Basel Series
Plot the curve $f(x) = \frac{1}{x^2}$
The area under the curve is
$$\int_{1}^{\infty} \frac{1}{x^2} \, dx = 1$$
The area of each rectangle is $\frac{1}{n^2}$, so the area above the curve is:
$$\frac{1}{n^2} - \int_{n}^{n+1} \frac{1}{x^2} \, dx$$
Calculating the areas of the portions of the rectangles above the curve $f(x) = \frac{1}{x^2}$ are
$\frac{1}{2}$, $\frac{1}{12}$, $\frac{1}{36}$, $\frac{1}{80}$, $\frac{1}{150}$, $\frac{1}{252}$, $\frac{1}{392}$, $\frac{1}{576}$, $\frac{1}{810}$, $\frac{1}{1100}, \cdots$
From OEIS, the denominator formula is
$$n^2 (n+1)$$
so the total sum of these areas above the curve is
$$\sum_{n=1}^{\infty} \frac{1}{n^2 (n+1)}$$
and adding the integral of the area below the curve gives
$$\overbrace{\int_{1}^{\infty} \frac{1}{x^2} \, dx}^{\text{area below curve}} + \underbrace{\sum_{n=1}^{\infty} \frac{1}{n^2 (n+1)}}_{\text{area above curve}}$$
Thus, the total infinite sum of all those rectangles is
$$1+\sum_{n=1}^{\infty} \frac{1}{n^2 (n+1)}$$
According to WolframAlpha, the result is
$$\frac{\pi^2}{6}$$
which is the exact value of the Basel Problem.
Question
Is this a valid method to approximate the Basel Problem?
Also, what steps did WolframAlpha take to evaluate the series
$$1+\sum_{n=1}^{\infty} \frac{1}{n^2 (n+1)}=\frac{\pi^2}{6}$$


