I might be a bit late to the party, but here is one which my maths teacher has shown to me, which I find to be a very nice example why one shouldn't solve an equation by looking at the hand-drawn plots, or even computer-generated ones.
Consider the following equation:
$$\left(\frac{1}{16}\right)^x=\log_{\frac{1}{16}}x$$
At least where I live, it is taught in school how the exponential and logarithmic plots look like when base is between $0$ and $1$, so a student should be able to draw a plot which would look like this:

Easy, right? Clearly there is just one solution, lying at the intersection of the graphs with the $x=y$ line (the dashed one; note the plots are each other's reflections in that line).
Well, this is clear at least until you try some simple values of $x$. Namely, plugging in $x=\frac{1}{2}$ or $\frac{1}{4}$ gives you two more solutions! So what's going on?
In fact, I have intentionally put in an incorrect plots (you get the picture above if you replace $16$ by $3$). The real plot looks like this:

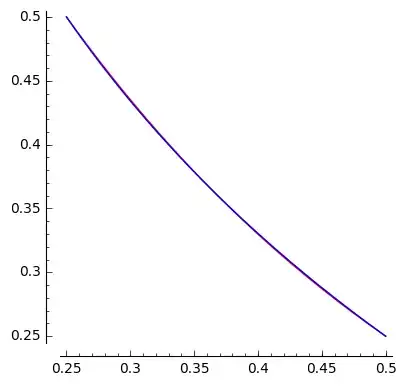
You might disagree, but to be it still seems like it's a plot with just one intersection point. But, in fact, the part where the two plots meet has all three points of intersection. Zooming in on the interval with all the solutions lets one barely see what's going on:

The oscillations are truly minuscule there. Here is the plot of the difference of the two functions on this interval:

Note the scale of the $y$ axis: the differences are on the order of $10^{-3}$. Good luck drawing that by hand!
To get a better idea of what's going on with the plots, here they are with $16$ replaced by $50$:
