-1

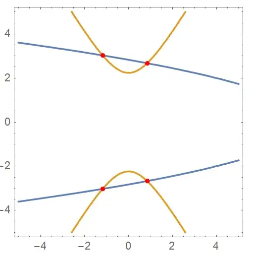
There are two functions, f(x,y)=x + y^2 - 8; g(x,y)=-3 x^2 + y^2 - 5; How can I get the intersection of these two curves? And how about the intersection among f(x,y),g(x,y) and z=0?

Thanks

Jenny
  • 1
  • 1
  • Study the examples in the documentation for Reduce http://reference.wolfram.com/language/ref/Reduce.html – Bill Jan 15 '16 at 05:36
  • If this question is about the software Mathematica, than you should provide the functions using proper syntax. – Karsten7 Jan 15 '16 at 05:46

1 Answers1

5

In general, "please do this" questions without attempts are not answered. I post this with the hope that it will motivate self exploration:

You can do this directly:

f[x_, y_] := x + y^2 - 8
g[x_, y_] := -3 x^2 + y^2 - 5
sol = {x, y} /. Solve[{f[x, y] == 0, g[x, y] == 0}, {x, y}];
ContourPlot[{f[x, y], g[x, y]}, {x, -5, 5}, {y, -5, 5}, 
 Contours -> {0}, Epilog -> {Red, PointSize[0.02], Point /@ sol}]

enter image description here

ubpdqn
  • 60,617
  • 3
  • 59
  • 148