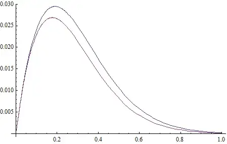
n = 0; a = 1; L = 0; m = 1/2; b = 100; g = (2 m a r)/(n + L + 1);
Fi[r_] = (r)^(L + 1) Exp[-(( m a)/(n + L + 1)) r] LaguerreL[n, 2 L + 1, g];
f[r_] = AiryAi[(2 m b)^(1/3) (r)];
Plot[{r^(L + 1) f[r], Fi[r] f[r]}, {r, 0, 1}]
Asked
Active
Viewed 121 times
0
Karsten7
- 27,448
- 5
- 73
- 134
Yücel Cançelik
- 41
- 6
1 Answers
1
The duplicate that Karsten pointed to I think is overkill for this. Just a simple Table is all you need, and you can display it easily with TableForm
dr = 0.05;
data = Table[{r, r^(L + 1) f[r], Fi[r] f[r]}, {r, 0, 1, dr}];
TableForm[
data,
TableHeadings -> {None, {"r", "r^(L+1) f[r]", "Fi[r] f[r]"}}
]
Jason B.
- 68,381
- 3
- 139
- 286
-
thank you so much Jason. You saved me from the arrogant one.my soon and daughter thanks to you, too. – Yücel Cançelik Oct 26 '15 at 13:05

Table[]. – J. M.'s missing motivation Oct 26 '15 at 10:28