Let $0\leq x < 1$, $1 \leq p < \infty$ and $q$ be the conjugate exponent defined by $$1/p + 1/q = 1.$$
I am looking for a nice proof that
$$ \frac{(1-x^p)^{1/p}(1-x^q)^{1/q}}{(1-x)(1+x^c)^{1/c}} \geq 1,$$ where $c$ is defined via $$2^{1/c} = p^{1/p} q^{1/q}.$$
The number $c$ is defined so that the inequality holds as we take a limit as $x \to 1$. I checked it for various values of $p$ graphically and it seems to be true. It holds with equality in the case $p=q=2$.
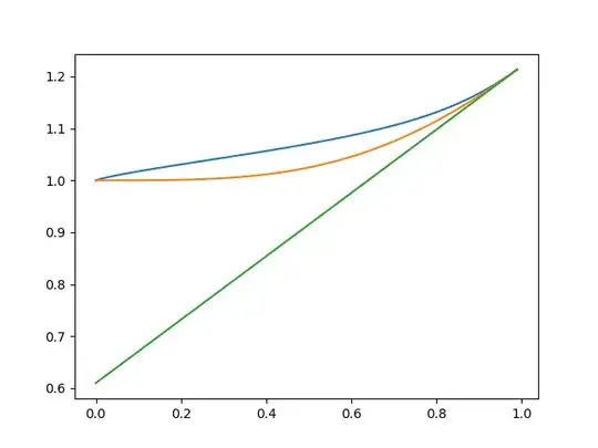
Edit: Here is a graph, for $p=20$.
The blue line is the graph of $$f(x) = \frac{(1-x^p)^{1/p} (1-x^q)^{1/q}}{1-x}.$$ The orange line is $(1+x^c)^{1/c}$, as in the original question. The green line is $2^{1/c - 1}(1+x)$ which was proved to be a lower bound for $f$ by Willie Wong in the comments.
