I²C
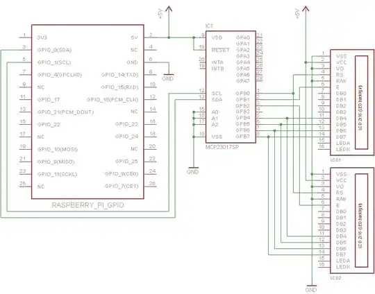
Hooking it up is fairly straightforward. The contrast pin(VO) of the particular displays I am using needs to be connected to ground. Usually you would connect it to a potentiometer to set the voltage between VSS and VCC
My displays don't have a backlight, so I haven't connected those to reduce clutter on the schematic. If yours has a backlight you should of course connect it in the usual way
You can connect up to 3 displays in parallel to each port of the MCP23017. The only difference is the enable pin from each display needs to connect to a separate pin (GPB1-GPB3)

#!/usr/bin/env python
"""World Clock Demo
It should be fairly obvious how to change this code to work for other timezones"""
import time
class LCD_23017(object):
# Timing constants
E_PULSE = 0.00005
E_DELAY = 0.00005
def init(self, bus, addr, port, rs, en):
self.bus = bus
self.addr = addr
self.rs = rs
self.en = en
self.DIRECTION = 0x00 if port == 'A' else 0x01
self.DATA = 0x12 if port == 'A' else 0x13
self.bus.write_byte_data(addr, self.DIRECTION, 0x00)
def lcd_byte(self, data, rs):
rs <<= self.rs
en = 1 << self.en
for nybble in (data&0xf0, data<<4):
self.bus.write_byte_data(self.addr, self.DATA, nybble | rs)
time.sleep(self.E_DELAY)
self.bus.write_byte_data(self.addr, self.DATA, nybble | rs | en)
time.sleep(self.E_PULSE)
self.bus.write_byte_data(self.addr, self.DATA, nybble | rs)
class HD47780(object):
LCD_CHR = True
LCD_CMD = False
# Base addresses for lines on a 20x4 display
LCD_BASE = 0x80, 0xC0, 0x94, 0xD4
def __init__(self, driver, rows=2, width=16):
self.rows = rows
self.width = width
self.driver = driver
self.lcd_init()
def lcd_init(self):
# Initialise display
lcd_byte = self.driver.lcd_byte
for i in 0x33, 0x32, 0x28, 0x0C, 0x06, 0x01:
lcd_byte(i, self.LCD_CMD)
def lcd_string(self, message, line=0):
# Send string to display
lcd_byte = self.driver.lcd_byte
lcd_byte(self.LCD_BASE[line], self.LCD_CMD)
for i in bytearray(message.ljust(self.width)):
lcd_byte(i, self.LCD_CHR)
def test_i2c():
from datetime import datetime
import pytz
import smbus
## For Rev1.0 Raspberry Pi
driver1 = LCD_23017(bus=smbus.SMBus(0), addr=0x27, port='B', rs=0, en=1)
driver2 = LCD_23017(bus=smbus.SMBus(0), addr=0x27, port='B', rs=0, en=2)
driver3 = LCD_23017(bus=smbus.SMBus(0), addr=0x27, port='B', rs=0, en=3)
## For Rev2.0 Raspberry Pi
#driver1 = LCD_23017(bus=smbus.SMBus(1), addr=0x27, port='B', rs=0, en=1)
#driver2 = LCD_23017(bus=smbus.SMBus(1), addr=0x27, port='B', rs=0, en=2)
#driver3 = LCD_23017(bus=smbus.SMBus(1), addr=0x27, port='B', rs=0, en=3)
lcd1 = HD47780(driver=driver1, rows=2, width=16)
lcd2 = HD47780(driver=driver2, rows=2, width=16)
lcd3 = HD47780(driver=driver3, rows=2, width=16)
lcd1.lcd_string(" New York")
lcd2.lcd_string(" London")
lcd3.lcd_string(" Melbourne")
new_york_tz = pytz.timezone("America/New_York")
london_tz = pytz.timezone("Europe/London")
melbourne_tz = pytz.timezone("Australia/Melbourne")
while True:
time.sleep(1-time.time()%1) # Wait until the next second
lcd1.lcd_string(datetime.now(new_york_tz).ctime()[3:], line=1)
lcd2.lcd_string(datetime.now(london_tz).ctime()[3:], line=1)
lcd3.lcd_string(datetime.now(melbourne_tz).ctime()[3:], line=1)
def main():
test_i2c()
if name == "main":
main()