I would like to run a the LD1117H linear 3.3V regulator on my Pi's 5V rail in order to provide more current than the 50mA that the onboard 3.3V rail provides. My concern is that this is not entirely safe when using the externally regulated 3.3V for operations involving the Pi's internally regulated pins.
General information:
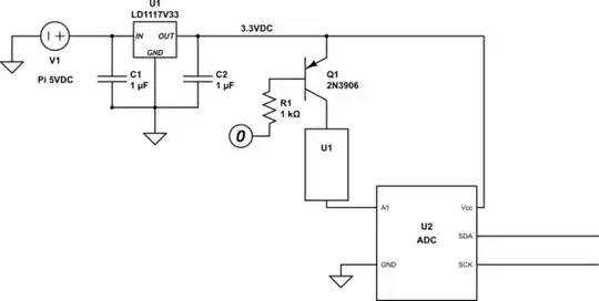
I have a device (U1) which may draw more than 50mA and will produce an analog output I want to read with an analog to digital converter. I believe the ADC must use 3.3V as its Vcc to properly communicate with the Pi via I2C or SPI; therefore, ADC input should not exceed 3.3V. Apparently, the Pi's 3.3V rail can't (or shouldn't) source more than 50mA of current, therefore I must use a linear voltage regulator with the 5V rail.
Questions:
Is using the Pi's GPIO pin on Q1 potentially dangerous? Is using the external regulator to power the ADC that will send I2C/SPI to the PI potentially dangerous? The voltages should be very close to each other but there is something about mixing the voltages coming from two regulators (the Pi's internal regulator and the LD1117H) that is bothering me.
Note: Some resistors/capacitors unessential to the question were omitted from this schematic for simplicity.

simulate this circuit – Schematic created using CircuitLab