This pin is directly connected to the 5V net, meaning indeed it is possible to power through that pin.
When under USB power, this net is supplied by USB power, but there is no reason you couldn't power it yourself, however, replicating some of the protection scheme is worthwhile to protect power supplies and prevent fires.
In my opinion, modifying the board (replacing usb header) is riskier and more error-prone than using an external supply with adequate protection.
However, the simplest solution is to make a cable from your power supply or connector of choice to micro-usb, because you may as well re-use the circuit they have there.
Taking a look at the schematics we can see the GPIO pins are attached directly to 5V net

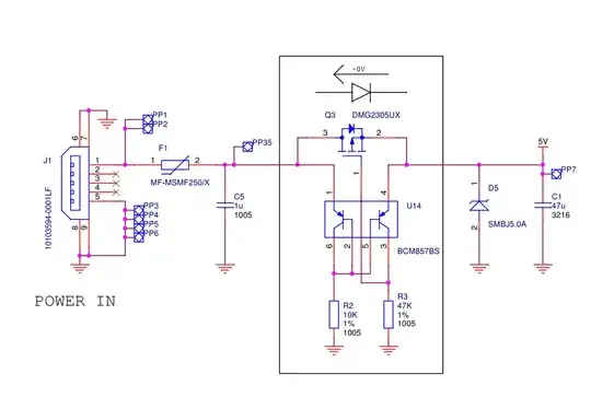
What @Dr.Rabbit is referring to is a ressetable fuse that is used to protect from short circuit. This can be seen here as component F1. The 5V net shows ups at the right of the schematic

Note that the USB input is additionally protected from reverse power, it is a good idea to replicate both of these protection schemes in your set up.
Keep in mind that these largely protect the operator and the power supply. If the polyfuse trips due to accidental short, the board is probably dead anyway, however if you are simply running too many loads then the polyfuse will protect the on board power supply and the wall-wart from continuous over-current.
It is legitimate to use Diodes to OR power supplies and prevent reverse current. You just have to be sure to take into account the diode voltage drop or compensate for it in your schematic like what is done on the raspberry pi.