Yes you can.
If you use battery ,and not dc power supply is very safe as in my catspberry 2 progect.

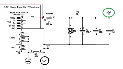
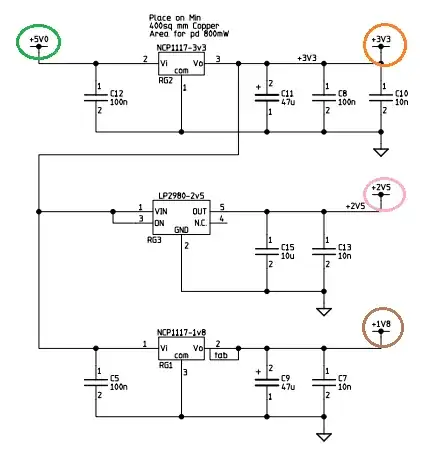
the fuse f3 protect only nvcp11117-3v3 and some resistence near hdmi.
nvcp11117-3v3 Output Current Limit is typically 1A and max 1.5A and f3 fuse give max power of 1.1A.
Even if you use a dc power supply, connected to gpio, is very unlikely burn the nvcp1117-3v3 but you can use any kind of usb device.
If you use microusb power connector ,to give power to raspberry pi, you can not use many usb device because there is not enough power.
A good idea was make some modification to rasperry pi to give +5v directly from "microusb power connector" to usb and gpio ,without pass through 5v+ bus,like thise .

But for now the best thing is to feed the raspberry through the gpio, because if nvcp117-3v3 burns, buying it ,on ebay, cost less then 1€ expecially if you connect noting to hdmi connector and not have risk to burn his resistences