I need do align some (not all) of equations to the left. So also I want to avoid weird formatting of them
so that is what $\displaystyle ...$ does

Interline space is tiny. To increase it, I can use \[ \] environment, but it centers equations:

Though space between lines is ok. So I can try flalign*
{\setlength{\abovedisplayskip}{0pt}%
\begin{flalign*}
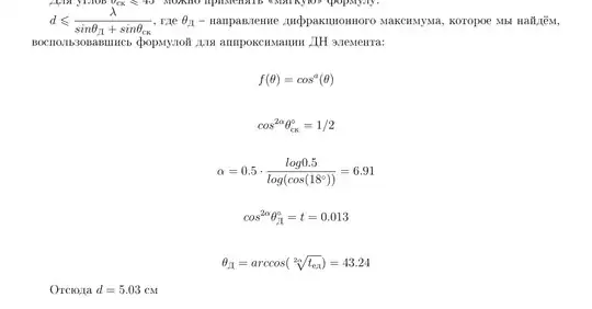
& f(\theta)=cos^a(\theta)&\\
& cos^{2\alpha}\theta^{\circ}_{\text{ск}}=1/2&\\
& \alpha=0.5\cdot\frac{log0.5}{log(cos(18^\circ))}=6.91&\\
& cos^{2\alpha}\theta^{\circ}_{\text{Д}}=t=0.013&\\
& \theta_\text{Д}=arccos(\sqrt[2\alpha]{t_\text{ед}})=43.24&\\
\end{flalign*}%
}
As you can see, interline space decreases again (but it is bigger than in $...$ variant), and there is also space before and after the block, though I tried to get rid of it as it is described here
I've triedalign* too
формулой для аппроксимации ДН элемента: \par\noindent
$\begin{aligned}
&f(\theta)=cos^a(\theta) &\\
&cos^{2\alpha}\theta^{\circ}_{\text{ск}}=1/2 &\\
&\alpha=0.5\cdot\frac{log0.5}{log(cos(18^\circ))}=6.91 &\\
&cos^{2\alpha}\theta^{\circ}_{\text{Д}}=t=0.013 &\\
&\theta_\text{Д}=arccos(\sqrt[2\alpha]{t_\text{ед}})=43.24 &\\
\end{aligned}$
It's OK about spaces before and after, but spacing between lines is decreased.
Also I can not use fleqn as I want to be left-aligned only part of the equations, not all of them.
SO what can I do?
P.S. Yes, I can add \vspace after each line, but maybe there is another,better way to do this. Thanks!




\sinand\cosnever use math italic for multi-letter names, it is designed to look like a product of one-letter variables – David Carlisle Dec 13 '21 at 14:26