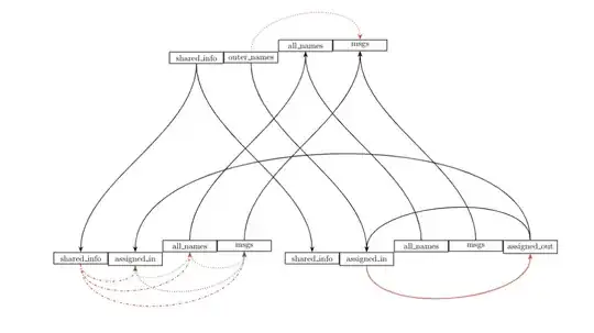
I am wondering is there a way to maybe offset the entry of arrows (some to the left of center, some to the right of center) or maybe make the head of arrows more distinguishable in the bottom left? I am also color blind so I tried to use a different pattern (dotted vs. dash) to distinguish between arrows at the bottom left but it didn't work. So maybe if there was an option to change the thickness of arrows, it would be great.
\documentclass{article}
\usepackage[utf8]{inputenc}
\usepackage[a4paper, total={6in, 8in}]{geometry}
\usepackage{algorithm}
\usepackage{algpseudocode}
\usepackage{amsmath,amssymb}
\usepackage{amsthm}
\usepackage{forest}
\usepackage{tikz}
\usepackage{pdflscape}
\pagenumbering{gobble}
\usetikzlibrary{positioning,calc,arrows.meta}%arrows is deprecated
\begin{document}
\begin{landscape}
\begin{figure}[htbp]
\centering
\begin{tikzpicture}[->,>=Stealth,auto,scale=0.6,
thick,main node/.style={draw, rectangle, align=center}]
\node[main node,text width=2cm] (1) at (0,14) {$\text{shared_info}$};
\node[main node,text width=2cm, anchor=north west] (2) at(1.north east) {$\text{outer_names}$};
\node[main node,text width=2cm, anchor=south west] (3) at(2.north east) {$\text{all_names}$};
\node[main node,text width=2cm, anchor=north west] (4) at(3.north east) {$\text{msgs}$};
\node[main node,text width=2cm] (5) at (-8,0) {$\text{shared_info}$};
\node[main node,text width=2cm, anchor=north west] (6) at(5.north east) {$\text{assigned_in}$};
\node[main node,text width=2cm, anchor=south west] (7) at(6.north east) {$\text{all_names}$};
\node[main node,text width=2cm, anchor=north west] (8) at(7.north east) {$\text{msgs}$};
\node[main node,text width=2cm] (9) at (8,0) {$\text{shared_info}$};
\node[main node,text width=2cm, anchor=north west] (10) at(9.north east) {$\text{assigned_in}$};
\node[main node,text width=2cm, anchor=south west] (11) at(10.north east) {$\text{all_names}$};
\node[main node,text width=2cm, anchor=north west] (12) at(11.north east) {$\text{msgs}$};
\node[main node,text width=2cm, anchor=north west] (13) at(12.north east) {$\text{assigned_out}$};
\draw[black] (1.south) to[out=-90, in=90,looseness=0.8] (5.north);
\draw[black] (1.south) to[out=-90, in=90,looseness=0.8] (9.north);
\draw[black] (2.south) to[out=-90, in=90,looseness=0.8] (10.north);
\draw[black] (7.north) to[out=90, in=-90,looseness=0.8] (3.south);
\draw[black] (8.north) to[out=90, in=-90,looseness=0.8] (4.south);
\draw[black] (11.north) to[out=90, in=-90,looseness=0.8] (3.south);
\draw[black] (12.north) to[out=90, in=-90,looseness=0.8] (4.south);
\draw[black] (13.north) to[out=90, in=90,looseness=0.8] (6.north);
\draw[black] (13.north) to[out=90, in=90,looseness=0.8] (10.north);
\draw[red] (10.south) to[out=-90, in=-90,looseness=0.8] (13.south);
\draw[red,dash dot] (5.south) to[out=-90, in=-90,looseness=1] (6.south);
\draw[red,dash dot] (5.south) to[out=-90, in=-90,looseness=1] (7.south);
\draw[red,dash dot] (5.south) to[out=-90, in=-90,looseness=1] (8.south);
\draw[blue,dotted] (6.south) to[out=-90, in=-90,looseness=1] (8.south);
\draw[green!50!black,dotted] (7.south) to[out=-90, in=-90,looseness=1] (8.south);
\draw[green!50!black,dotted] (7.south) to[out=-90, in=-90,looseness=1] (6.south);
\draw[red,dotted] (2.north) to[out=90, in=90,looseness=1] (4.north);
\end{tikzpicture}
\end{figure}
\end{landscape}
\end{document}




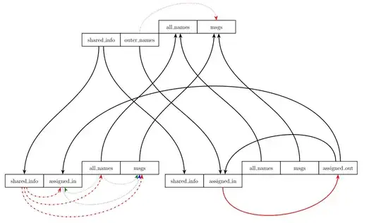
\begin{tikzpicture}[->,>=Stealth,auto,scale=0.6, thick,main node/.style={draw, rectangle, align=center}]. So asking how to make them thick does not make sense. If you want them more thick tryvery thick. If you want just to change the size of the arrowhead see here. – Roland Mar 09 '22 at 00:20