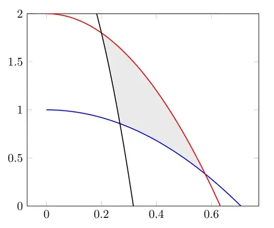
I have the following function plot:
\documentclass{standalone}
\usepackage{pgfplots}
\pgfplotsset{compat=1.13}
\begin{document}
\begin{tikzpicture}
\begin{axis}[domain=0:0.8, ymin=0, ymax=2]
\addplot[color=blue, smooth, thick, samples=50] {1-2*x^2};
\addplot[color=red, smooth, thick, samples=50] {2-5*x^2};
\addplot[color=black, smooth, thick, samples=50] {3-30*x^2};
\end{axis}
\end{tikzpicture}
\end{document}
Now I want to gray the area delimited by those 3 graphs, based on an automated computation of the intersection points, possibly using the fillbetween library. The solutions to similar questions I found do not work here, because we have 3 graphs involved (and not only two). Also, I'm interested in a clean solution that generalizes to analogous situations involving more than 3 graphs.

