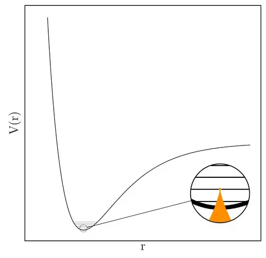
I try to add arrows in the magnified \spy picture using this answer but could not scale this arrow using the arrows.meta library.
Here the MWE and the picture I got so far:
\documentclass[border=5pt,tikz]{standalone}
\usepackage{pgfplots}
\usepackage{pgfplotstable}
\usepgfplotslibrary{fillbetween}
\usepgfplotslibrary{colormaps}
\pgfplotsset{compat=newest}
\pgfplotsset{every tick label/.append style={font=\small}}
\pgfplotsset{every axis label/.append style={font=\large}}
\pgfplotsset{every axis/.append style={line width=0.5pt}}
\usetikzlibrary{calc}
\usetikzlibrary{intersections}
\usetikzlibrary{spy}
\usetikzlibrary{arrows.meta}
% define values
\def\height{10cm}
\def\width{10cm}
\def\sc{0.8}
\def\xmin{2}
\def\xmax{5}
\def\ymin{0}
\def\ymax{30}
\def\enlarge{0.05}
\xdef\Gda{12244}
\xdef\aa{1.87}
\xdef\reqa{2.67}
\xdef\va{216.92}
\xdef\xva{2.07}
\def\f{0.001}
\def\magn{8}
\def\msize{2cm}
\tikzstyle{only in spy node}=[%
transform canvas={%
% shift={(tikzspyinnode)},
shift={($-\magn*(tikzspyonnode)+(tikzspyinnode)$)},
scale=\magn,
}
]
\begin{document}
\begin{tikzpicture}
\definecolor{darkorange}{RGB}{255,140,0}
\definecolor{darkblue}{RGB}{0,0,139}
\begin{scope}[spy using outlines={circle, connect spies}]
\begin{axis}[
height=\height,
width=\width,
scale only axis=true,
scale=\sc,
enlargelimits=\enlarge,
xticklabels={,,},
xtick=\empty,
yticklabels={,,},
ytick=\empty,
xmin=\xmin,
xmax=\xmax,
ymin=\ymin,
ymax=\ymax,
restrict x to domain=\xmin:\xmax,
restrict y to domain=\ymin:\ymax,
samples=1000,
xlabel=$\mathrm{r}$,
ylabel=$\mathrm{V(r)}$,
]
\addplot[
name path global=A,
color=black,
smooth,
]
(x,{\f*(\Gda*(1-exp(-\aa*(x-\reqa)))^2)});
\foreach [evaluate=\i as \n using {\f*\va*(\i + 0.5) - \f*\xva*(\i + 0.5)^2}] \i in {0,1,...,5} {%
\edef\temp{%
\noexpand \path[name path=AA-\i] (axis cs:\xmin,\n) -- (axis cs:\xmax,\n);
\noexpand \path[name intersections={of=A and AA-\i},];
\noexpand \coordinate (A1-\i) at (intersection-1);
\noexpand \coordinate (B1-\i) at (intersection-2);
\noexpand \draw[line width=0.125pt] (A1-\i) -- (B1-\i);
}\temp
}
\pgfmathsetmacro{\ja}{0}
\pgfmathsetmacro{\vaa}{(\f*\va*(\ja + 0.5) - \f*\xva*(\ja + 0.5)^2)}
\pgfmathsetmacro{\jb}{1}
\pgfmathsetmacro{\vab}{(\f*\va*(\jb + 0.5) - \f*\xva*(\jb + 0.5)^2)}
\coordinate (v0) at (axis cs:\reqa,\vaa);
\coordinate (v1) at (axis cs:\reqa,\vab);
\path[name path=AA] (axis cs:\reqa,0) -- (axis cs:\reqa,\ymax);
\path[name intersections={of=A and AA, by=A1}];
\pgfplotsextra{%
\pgfplotspointgetcoordinates{(A1)}%
\global\pgfkeysgetvalue{/data point/x}{\Ax}%
\global\pgfkeysgetvalue{/data point/y}{\Ay}%
}%
\coordinate (spypoint1) at (axis cs:\Ax,\Ay+0.25);
\coordinate (spyviewer1) at (0.625*\width,0.125*\height);
\spy[magnification=\magn, size=\msize] on (spypoint1) in node[fill=white] at (spyviewer1);
\end{axis}
\end{scope}
\begin{scope}[only in spy node]
% clip this scope to keep it inside the magnifier
\clip (spypoint1) circle ({(\msize/2-\pgflinewidth)/\magn});
% \draw[line width=0.5pt/\magn, darkorange, fill=darkorange] (spypoint1) circle [radius=1pt/\magn];
\draw[line width=0.5pt/\magn, darkorange, fill=darkorange] (v0) circle [radius=1pt/\magn];
\draw[line width=0.5pt/\magn, darkorange, fill=darkorange] (v1) circle [radius=1pt/\magn];
\draw[darkorange, -{latex[length=1pt/\magn]}] (v0) -- (v1); %<- here I tried to change the style of the arrow head
\end{scope}
\end{tikzpicture}
\end{document}
The commands for the arrow seems not to work, so is there a way to implement it in the only in spy node environment?
EDIT
When I try \draw[darkorange, line width=0.5pt/\magn, -{Straight Barb[length=1pt/\magn]}] (v0) -- (v1); it works as expected.


-latex? – Excelsior Mar 11 '21 at 13:16-latexis deprecated (it's in thearrowslibrary). Have you tried the-Latex[...]one? – Rmano Mar 11 '21 at 16:28-Latexit is working well. – Excelsior Mar 11 '21 at 17:19