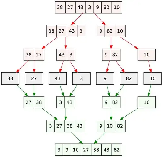
Here the tree option is useful. In order to have everything well aligned, you need to draw two trees, one growing down and one growing up. I used rectangle split option from shapes.multipart library but you can also do it with matrices of nodes.

\documentclass[tikz,border=3.14mm]{standalone}
\usetikzlibrary{shapes.multipart}
\tikzset{block/.style={
font=\sffamily,
draw=black,
thin,
fill=pink!50,
rectangle split,
rectangle split horizontal,
rectangle split parts=#1,
outer sep=0pt},
%
gblock/.style={
block,
rectangle split parts=#1,
fill=green!30}
}
\begin{document}
\def\lvld{1.2} % Choose level distance
\pgfmathsetmacro\shft{-6*\lvld} % Calculate the yshift for the green tree
\begin{tikzpicture}[level distance=\lvld cm,
level 1/.style={sibling distance=4cm},
level 2/.style={sibling distance=2cm},
level 3/.style={sibling distance=1cm},
edgedown/.style={edge from parent/.style={draw=red,thick,-latex}},
edgeup/.style={edge from parent/.style={draw=green!50!black,thick,latex-}}
]
% GREEN TREE (drawn first to let the middle line filled in pink)
\node[gblock=7,yshift=\shft cm] (A') {3 \nodepart{two} 9 \nodepart{three} 10 \nodepart{four} 27 \nodepart{five} 39 \nodepart{six}43 \nodepart{seven}82}
[grow=up,edgeup]
child {node[gblock=3] (B2') {9 \nodepart{two} 10 \nodepart{three} 82}
child {node[gblock=1] (C4') {10}
child {node[gblock=1] (D7') {10}}
}
child {node[gblock=2] (C2') {9 \nodepart{two} 82}
child {node[gblock=1] (D3') {82}}
child {node[gblock=1] (D4') {9}}
}
}
child {node[gblock=4] (B1') {3 \nodepart{two} 27 \nodepart{three} 39 \nodepart{four} 43}
child {node[gblock=2] (C3') {3 \nodepart{two} 43}
child {node[gblock=1] (D5') {3}}
child {node[gblock=1] (D6') {43}}
}
child {node[gblock=2] (C1') {27 \nodepart{two} 39}
child {node[gblock=1] (D1') {27}}
child {node[gblock=1] (D2') {39}}
}
};
% PINK TREE
\node[block=7] (A) {39 \nodepart{two} 27 \nodepart{three} 43 \nodepart{four} 3 \nodepart{five} 9 \nodepart{six}82 \nodepart{seven}10}
[grow=down,edgedown]
child {node[block=4] (B1) {39 \nodepart{two} 27 \nodepart{three} 43 \nodepart{four} 3}
child {node[block=2] (C1) {39 \nodepart{two} 27}
child {node[block=1] (D1) {39}}
child {node[block=1] (D2) {27}}
}
child {node[block=2] (C2) {43 \nodepart{two} 3}
child {node[block=1] (D3) {43}}
child {node[block=1] (D4) {3}}
}
}
child {node[block=3] (B2) {9 \nodepart{two} 82 \nodepart{three} 10}
child {node[block=2] (C3) {9 \nodepart{two} 82}
child {node[block=1] (D5) {9}}
child {node[block=1] (D6) {82}}
}
child {node[block=1] (C4) {10}
child {node[block=1] (D7) {10}}
}
};
\end{tikzpicture}
\end{document}
You can also see that every array is a specific node and so has its own name. You can now do about everything you want in TikZ around those nodes, by pointing to or from them.
(A')), you can by typing something like\draw (A') --++ (1,-1) node {foo};. Just give it a try. – SebGlav Apr 09 '21 at 18:12\draw (mat2-1-1.north) --++ (0,0.5) node[align=center] {\tiny foo\\\tiny doo};the new line distance is pretty long , is it possible to make ti shorter ?/ – alper Apr 09 '21 at 20:26