In this chapter, the cognitive processes of encoding and retrieval and their role in learning will be explored. Encoding refers to the process of converting information in working memory to knowledge in long-term memory. Retrieval refers to the processes that allow learners to access information stored in their long-term memory and bring it into their conscious awareness / working memory.[1] The functions of both of these cognitive processes as well as common examples and strategies of how to more effectively encode, retain and retrieve information for different purposes and contexts will be considered.
Encoding Processes
We will discuss two key aspects of encoding. First, we will look into the processes from which information is translated into memory, and secondly, the strategies which can be used to aid this process. A portion of information we attempt to learn is automatically encoded; the rest of the information (in order to be learned and stored) involves a conscious effort to transfer the information to the long-term memory. The way in which we remember information, and recall it from our memory, depends greatly on the way it was originally encoded.

Before we are able to decode information, it must first be placed into our long-term memory, which is referred to as encoding [1]. There are several strategies that students can use in order to successfully encode the information that is being learned. When encoding simple information, three distinct strategies can be used. Elaborative rehearsal, defined as “any form of rehearsal in which the to-be-remembered information is related to other information”, is a deeper encoding strategy than maintenance rehearsal, which is simple repetition of information [1]. Mediation is a simple elaborative encoding strategy that involves relating information that is difficult to remember with something meaningful [1]. Another commonly used strategy is mnemonics, in which new information is paired with already learned information. This gives meaning to the new information, which allows it to be more memorable [1]. In order to encode more complex information, other strategies such as activating prior knowledge, KWL and concept mapping are used, because they can encode more semantic information, creating "deeper" connections to related concepts and personal understanding. [1].
Encoding Simple Information
The information we attempt to learn varies in complexity. In most cases, the complexity information affects how the person attempts to learn. Some information is simple (e.g., 'Sandra is 10 years old') while other information is more complex and requires critical thinking to be fully understood (e.g., a newspaper article about a political event). Different types of information require different strategies for learning and encoding, so it is important for the learner to choose the correct strategy. In this section we will discuss strategies to use for remembering simple information.
Rehearsal
The first strategy for simple encoding is rehearsal. An example of rehearsal is a student studying for a test. We will discuss two types of rehearsal: Maintenance rehearsal and Elaborative rehearsal. Maintenance rehearsal is a shallow form of processing and is most beneficial for simple tasks such as remembering a phone number.[1] Maintenance rehearsal involves repeatedly focusing on a piece of information to keep in short term memory. During maintenance rehearsal, information can be easily lost if the rehearsal process is interrupted, so it is not the best method for remembering information. Because the information rehearsed often does not make it into long-term memory, the information cannot be recalled later on making it insufficient for encoding complex information. Maintenance rehearsal is useful for remembering information in the present moment. If the information is more complex or needs to be recalled later on, elaborative rehearsal is useful. Elaborative rehearsal involves relating the to be learned information to other information. Elaborative rehearsal helps encode complex information because it requires the learner to relate the new information to their existing knowledge which helps build connections and strengthen understanding. Learners who relate new information to prior knowledge are more likely to remember information and to retrieve it later on [1]. Studies have shown that the long-term retention of information is greatly improved through the use of elaborative encoding [1].
Mnemonics

Mnemonics are strategies to use for learning unfamiliar concepts. They increase the probability of encoding unfamiliar information. Mnemonics involve pairing unfamiliar concepts with familiar concepts to increase the chance for remembering a concept. It involves putting information into a more easily remembered or more meaningful format.[2] Bruning et. al describes mnemonics as strategies for remembering information that create more elaborate coding of new information and stronger memory traces [1]. Mnemonics can include familiar strategies such as stories, rhymes, and songs.
Although research suggests that mnemonics are widely used, theorists have questioned their value. A common criticism is that they encourage rote memorization and may not aid higher order skills such as comprehension or transfer. [2]There are also varying views about whether mnemonics promote long-term learning. Mnemonics are purely designed to enhance recall and do not facilitate higher order learning, so criticisms surrounding their ability to in higher order learning may be irrelevant.[2] Mnemonics are designed to aid the remembering of unfamiliar concepts, and they are especially useful in lower level learning such as fact-learning. Lower level learning in turn affects higher order concepts. Higher order learning is facilitated if an understanding of basic concepts is previously attained, so it is arguable that mnemonics in fact do affect higher order thinking. It can be argued that mnemonic strategies also promote long-term learning as most people remember the acronym for the colours of the rainbow for the majority or their life. Carney and Levin conducted a study to test the usefulness of mnemonic strategies through tests such as matching, recognizing and comprehension analysis measures. The results showed that the participants who used mnemonic strategies had significantly better results than students who used their own preferred methods.[2] Mnemonics may also have some positive effects such as increasing motivation to study. In one study, students reported on a survey that having acronyms on a review sheet made it easier for them to remember course content and made them start studying earlier. Other studies show that students think that some mnemonics are easier, faster, more enjoyable, and more useful than rote rehearsal and that mnemonics can reduce test anxiety.[2] Whether mnemonics strategies assist with long-term learning or learning past rote-memorization, they have some clear benefits.
Despite some criticism surrounding the usefulness of mnemonics, they are beneficial when applied the correct way. Mnemonics help with remembering difficult concepts, but they should not be used in replace of primary study tactics. Mnemonics should not be implemented to help overall learning or to enhance comprehension, but they can be used to aid the recall of new or difficult information. Mnemonics help some students improve their recall of the amount of factual information when using mnemonics by two to three times, and using mnemonics can also make learning more fun and easier for some students.[2] Specific strategies for encoding can help in the retention of information and can may lead to more successful comprehension. Mnemonic techniques described in this section include the keyword method, acronyms, and acrostics.
Keyword method
The most popular mnemonic strategy is arguably the keyword method. The keyword method aids in the retention of vocabulary words especially in learning foreign languages. The keyword method involves localizing a keyword, or similar word to the foreign word in order to simplify it. Seeing the keyword or similar word associated with the foreign word activates the unfamiliar word and primes the formation of an image in a learner’s mind. This technique involves the learner focusing on a native language keyword that sounds similar to the to-be-learned word. The keyword method is implemented by generating a sentence to link the keyword with the to-be-learned word, or by using an illustration or a visual image. [3]For example, if the to-be-learned word is the Spanish word carta, the English-speaking learner could use the keyword cart and then construct a meaningful interaction between the keyword and the definition. Some criticisms suggest that the keyword method is not useful when there is not an obvious keyword.[2] On the other hand, one study demonstrated that two or three hours of training with the keyword method can lead to a 70% increase in recall with German language vocabulary suggesting the keyword method is very beneficial.[2]
Acronyms
Acronyms are a popular mnemonic strategy involving the first letters of word lists. The first letters of each word in the set are taken and combined to form a new word – called an acronym. Many students use this mnemonic strategy in their work without being aware they are engaging in a mnemonic strategy. Common examples of acronyms include using the letters BEDMAS to remember the order of operations in completing a math equation, and ROYGBIV to remember the colors of the rainbow. If you have ever used these words to cue your memory, you have engaged in a mnemonic strategy to aid your encoding and retrieval of simple information. Each letter also serves as a retrieval cue for the target items.
Acrostics
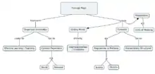
Acrostics are similar to acronyms but involve using a sentence to help remember a segment of letters. The first letters of a list of words serve as the first letter in a new sentence or phrase. A commonly used acrostic is using the sentence “every good boy deserves fudge” to remember the lines of the treble clef: (E, G, B, D, F) (3). An acrostic created with the key terms used in the Encoding Simple Information section are shown in the figure below.

Highlighting

Highlighting text is one of the most common study strategies used by students. Highlighting involves selecting important text in a passage and marking it for later reference. Commonly, students use highlighting as a learning tactic to help with future studying when they intend to come back to the material.[4] Five simple steps for approaching highlighting are: (1) familiarizing yourself with the general topic of the text, (2) reading each paragraph slowly and carefully, (3) identifying and marking the main points, (4) revising your understanding of the text based on the information you found, and (5) applying this information to memory[5]. Learning to highlight text properly requires high levels of reading comprehension, as well as problem solving techniques and critical thinking. Students must learn to identify what concepts are important, relevant and appropriate to the information they are learning. The process of highlighting a text should pose some difficulty to students in order to be beneficial because focusing your attention on the important material facilitates deeper encoding of the text meaning[4].
Highlighting engages meaningful processing of text that includes reading the text, activating prior knowledge, selecting important information from the text, linking this information to the previously read text, and constructing a representation of the text meaning.[5] Each of these steps strengthens the encoding process, so this information is further processed in the working memory. Marking parts of sentences, or individual words also keeps the student’s focus on the important information. There are many different theories as to why highlighting may be beneficial to learning. The cognitive processes used when deciding which of the text to mark results in students thinking more about the material leading to deeper processing of the text meaning when compared to reading alone.[4] Actively choosing which text to mark and which meanings are important changes the way that students read and re-read the text which makes the information more important and memorable [4].
While there are many hypotheses as to why the cognitive processes involved in highlighting may be beneficial to learning, some studies have shown beneficial results from highlighting, while others have not.[4] One research study that supports the benefits of highlighting compared participants who read highlighted information with participants who read non highlighted information. The study found that the participants reading and rereading highlighted information improved their recall of the text when compared to students who read only the plain text.[4] One research view that opposes the helpfulness of highlighting argues that most students do not know how to highlight information correctly which reduces its benefits. Students may highlight information that is not relevant if they do not focus their attention on the text long enough to determine what information is the most meaningful.[5] This draws student's attention away from the important information, and acts more as a distraction increasing cognitive load and inhibiting deeper processing.[4] Another view opposing highlighting's benefits states that highlighting has a placebo effect.[4] In other words, students may believe highlighters are effective simply because they have always relied on them. This belief can backfire when students become over confident and comfortable with highlighting and do not give the process much thought. Students that are overconfident may also assume that they already know the information when they reread it which causes them to skim and reduce deeper processing.[4]
Encoding Complex Information
Craik and Lockharts popular levels of deep processing theory suggest that the level to which an item is cognitively processed largely affects its memorability.[6] Their theory suggest that memory traces are records of analyses carried out for the purposes of perception and comprehension, and deeper, semantic, processing results in more durable traces.[7] Semantic encoding refers to encoding the meaning of a concept and can lead to a deeper level of understanding and more successful encoding. Typically, items encoded using semantic operations are better remembered in a subsequent memory test than items encoded using shallow operations.[6] If the semantic base or meaning of the new information is the focus of processing, then this information is stored in a semantic memory code and is remembered. However, if only superficial aspects of the new information are analyzed, then the information is not deeply encoded and not easily remembered.[6] In Craik and Lockhart's terms, memory depends on depth or processing. An observation from experimental and everyday settings is that if we learn an item using semantic encoding, memory is enhanced when compared to using "shallow" operations, such as attending to its structural features.[6] Deep processing is defined as processing centered on meaning. Shallow processing refers to keying on superficial aspects of new material. An example of a shallow processing is highlighting words in a passage as discussed for encoding simple information; whereas, reading a passage and putting it into your own words is deep processing. Putting an essay into one's own words requires thinking about the meaning of the content and carefully analyzing and comprehending the material. In general, theorists agree that deep encoding results in more elaborate memory traces, and that this in turn affects later memorability.[6]
Activating Prior Knowledge
Prior knowledge is the pre-existing knowledge a student has for a particular topic. Activating prior knowledge allows students to engage in the material by relating the to-be-learned information to information they are already familiar with allowing them to make inferences and build connections. This facilitates encoding and guides recall for the new information. Additionally, relating new information to personal experiences enhances the possibility that the information is elaborated or recalled in the future. Students of any age can engage in prior learning which benefits the encoding and retrieval of information for all levels of learners. Activating prior knowledge can involve various instructional strategies designed to stimulate students' relevant knowledge in preparation for a new learning activity.[1] For example, Van Blankenstein et al. reported that students who activated prior knowledge before self-study recalled more information after the study session compared to students who did not activate prior knowledge.[8] Additionally, students who activate related prior knowledge before engaging in learning encode more information than students who activate irrelevant knowledge. This highlights the importance of selecting appropriate instructional strategies to help students select relevant prior knowledge.[8] Activating prior knowledge is a simple and effective learning strategy because it involves any teaching method that helps students relate what they already know what they are about to learn. Examples include group discussions, experiments, review sessions or personal writing reflections. The following section discusses some examples of instructional strategies in more detail.
KWL comprehension strategy
The Know-Want-Learn (KWL) strategy was created by Donna Ogle in 1986. Ogle created the strategy to help teachers adopt more student centred instructional procedures. The KWL was originally intended to support and improve reading comprehension but has since been adopted by several areas of study.[9]
The KWL strategy follows constructivist theories about information activation and recall. The different steps of the strategy (Know, Want, Learned) activates students prior knowledge, helps students recognize their current schemas, and links newly learned information with old, solidifying and strengthening this information. The purpose of the KWL is for students to construct their own understanding of what they know and make meaning of new information.[10] The KWL strategy provides an interactive learning experience that teaches students to recognize what they don’t know about a topic; a beneficial metacognitive skill for learning. Through the steps of identifying what they know, what they want to learn, and what they have learned, the KWL teaches students how to be active and take charge of their own learning.
Using the Know-Want-Learn Strategy

The KWL strategy is often represented in the form of a KWL chart and follows this three step procedure:
1. “What do I know?” The first step is the “Know” phase. Before new information is brought into the classroom, students are asked to recall what they already know about a specific subject. This step can be collaborative; the students brainstorm and share information about their prior knowledge as a group and the teacher records this information in the first section of the chart [10]. The teacher’s role in this portion of the strategy is to facilitate and stimulate the discussion and not to correct students' ideas of what they believe they know about a subject. This portion of the procedure works to activate the students' prior knowledge and any previous domain related schemas students already may have. After the initial brainstorm, students' are then asked to organize their ideas into logical categories. This step works to chunk information and link ideas together. Once students learn to make information categories, this skill can be applied to all areas, aiding in their formation of schemas and reading comprehension.[9]
2. “What do I want to learn?” The second step is the “Want” phase. After prior knowledge is activated and recorded in the first section of the chart, students are then asked what they want to learn about a subject. Questions are recorded in the second column of the chart. This step furthers the brainstorming process because it requires learners to think deeper about what they know, recognize what they don't, and identify what interests them. Asking the students what they want to learn also promotes the students' personal involvement in the process of learning which may increase their interest in the subject of study.
3. “What have I learned?” The final step is the “Learned” phase. After new information about the topic is presented, students are asked to think about what they have learned. This step requires students to reflect and think about the new information to make connections to prior learning and address any misconceptions they may have about the subject. The students' incorrect knowledge can be clearly identified by comparing the first and last column of the chart, allowing students to recognize their misconceptions and correct their understanding of the subject. Moreover, by presenting all of the information visually, students are able to see and link new concepts with their prior knowledge, which aids in deepening their understanding of what they have just learned.
Research and instructor feedback on KWL
The KWL strategy has been found to be effective and helpful in all grades and subjects [9], is easily adjustable to fit multiple age groups, and works effectively to reinforce new information with old. Longer, more demanding lessons can be divided and reflected upon in smaller chunks to minimize cognitive load and difficulty. Although the KWL strategy was originally formatted as a learning comprehension tool, researchers have found the KWL approach to be beneficial to learning and comprehension in several different areas of study. After implementing KWL, increased academic achievement has been reported in areas of learning such as reading, math, science, language, and the development of metacognitive skills.[10] For example, a study of grade 6 math students found that those who had undergone mathematics instruction with the KWL format performed statistically significantly better on their knowledge tests than those who did not use the strategy. This application of the KWL strategy resulted in increasing the academic achievement in the participants.[10]
Teachers report positive effects when the KWL strategy is incorporated into their lesson plan, including notably positive feedback from the students who are instructed in the use of this tool.[9] Primary research continues to support the KWL as a learning comprehension strategy and suggests that it outperforms many other comprehension tools and it continues to be preferred by learners [10]
Concept Mapping

A concept map is a learning strategy in which relevant information about the topic of study is visually organized according to the related concepts. Concept maps show the relationships and interactions between ideas relating to an area of knowledge. These graphical representations enable students to encode the meanings of the concepts more deeply and with better understanding.[11] Some more common forms of concept maps are Venn diagrams, tree diagrams, flow charts, and context diagrams. Concept maps can be used and adapted to fit many different subjects of learning.
When a student constructs a concept map they must consider the possible relationships between concepts. This activates their prior knowledge and schemas. By working out the connections between concepts new information is added to the student's knowledge schemas. Students must think critically to identify logical relationships between concepts which allows them to link new ideas to old schema and therefore reinforce learning and strengthen encoding of the new material [11] Concept maps require students to think deeply about the information they are learning, in order to identify the main points.[11] By building a concept map, students learn how to represent what they know and how to organize information in a logical, sense making way.
Use of Concept Maps There are many different ways that concept maps can be used academically. Students can individually make concept maps while they are learning. This would help students in their learning process by supporting their ability to identify key concepts of an area of study and how they relate to each other. Students would be able to grasp a deeper understanding of the material throughout the period of study. Concept maps could also be used after students have received instruction as a reinforcement strategy. For example, students could fill in a blank diagram as a means of formative assessment of their understanding. Students could also use concept maps as a method of studying to promote recall. Lastly, concept maps can be used by instructors as a teaching aid. Diagrams and visual representation of new ideas are useful tools that could help teachers in communicating and clarifying information to students. This may be the most effective use of concept maps as the instructors have a clear understanding of the information they are trying to deliver.[12]
Research Findings Research studies show that the use of concept maps can help students learn how to organize information, enhance their academic performance, and increase their knowledge retention abilities.[13] This is because the process of forming a concept map relies on encoding strengthening procedures such as deep thinking, organizing, and relating old information to new. For example, a study comparing the retrieval effectiveness of information practiced in either concept maps or in paragraph form. found that as a retrieval activity, both formats gave similar results. This suggests that concept maps are just as effective as paragraph writing for retrieval. It is worth noting, however, researchers in the study reported that the participants preferred the paragraph retrieval format to the concept mapping strategy.[13]
Retrieval Processes
In the first section of this chapter you learned about the encoding process and its role in constructing memories. In this section we look at the retrieval process and its use in reconstructive memory. Retrieval refers to the means by which memories are recalled from long-term memory. The process of retrieval is a complex but essential process which involves converting memories into conscious experience.[1] Many elements can affect the efficiency of retrieval such as the environment present at the time of retrieval and the learner’s study tactics. For example, whether the learner studied information for recognition or recall plays a large part in how well information is remembered. Empirical evidence suggests that students who expect recall tests which are primarily essay based focus more on the organization of information. On the other hand, students who anticipate multiple choice recognition tests focus on separating concepts from one another.[1] Retrieval of stored information is an essential part of accessing prior knowledge and demonstrating understanding through assessment tasks. However, problems with retrieval such as improper recall of memories can impede the learning process. This section will focus on reconstruction of memories and information, give specific examples and definitions, provide an insight into the research in this field, and examine the errors that can arise during the process of memory reconstruction.
Storage and Reconstruction of Memories and Information
When information is taken into the brain during encoding only select, key-elements are stored in long-term memory.[1] This storage is aided by the structural help of schemata, mental frameworks that help organize knowledge.[1] To illustrate this point, think of how you recognize that a dog is a dog. Your schema for "dog" may include, four legs, barks, has a tail, and so on. Some people may include in their schema for "dog" that they are pets, while others may include that they can be dangerous and can bite. The individual components that make up a schema work together in constructing one's perceptive of that schema. When we want to retrieve certain information for recall, the schemata will be activated and the stored pieces of information will be combined with general knowledge, thereby reconstructing the memory into a whole. Therefore, reconstructive memory can be defined as the way in which the recall process reassembles information by building upon the basis of limited key details held in long-term memory with the general and domain specific knowledge in one’s repertoire. The reconstruction of memory allows our minds to deal with fragments of information, which is far easier to handle than taking on every piece of information we come into contact with all at once. The reconstruction of memory is not a fully accurate system of retrieval; mistakes can arise out of the reconstruction process that can distort the original information.
To illustrate the concept behind memory reconstruction, imagine a jigsaw puzzle and the box that holds its pieces. The individual puzzle pieces come together in creating a unified image but are stored as individual units within the box. When the pieces are reconstructed in a meaningful way, starting with one piece and it being connected to another piece and so on, the entire image comes together as a unified whole image. The completed puzzle is now a single entity and now too big to fit into the box. In order to have the puzzle stored properly in the box, it needs to be deconstructed and have its individual pieces put back into their original container. The idea here is that memories and information are deconstructed for easy storage, yet have the ability to be reconstructed in collaboration with general and domain specific knowledge in order to become a single unit of meaningful information.[1]
Bartlett's Research on Memory Reconstruction
The question of how memories are recalled has been under debate for many years: is recalling information from memory a reproductive process or a reconstructive process?[1] After several experiments regarding memory reconstruction, many cognitive psychologists agree that remembering is a reconstructive process.[1] One experiment that widely impacted this debate was done by British psychologist Frederic Bartlett and was expressed in his book Remembering:A Study in Experimental and Social Psychology.[14] The experiment involved a group of students who read a short story from an entirely different culture; the fact that the story was from a different culture was to ensure that the material was not too familiar to the students. At various lengths of time since the original reading, students were asked to reproduce the story to the best of their abilities. Two years after the original reading, one student was asked to reproduce the original story. The only pieces of information the student could reproduce were the names of the two main characters in the story, Egulac and Calama. After some thinking, the student was able to connect several other aspects of the story to the vivid names that she originally remembered. Although these aspects did not match the original story exactly, it was clear that they were inspired by the original content. This experiment shows that remembering can be an active process. By combining key points of interest from long-term memory with prior knowledge we are able to produce a whole product (memory) that closely matches the original experience. This experiment supports the reconstructive nature of memory because the student started with a main point of reference, then actively tried to make connections, ultimately reconstructing the original story, or at least a story that resembles the original).[14]
Errors in Reconstruction
The work done by Bartlett sets the stage for addressing the errors that can arise during memory reconstruction. As stated earlier, the student in Bartlett’s experiment was able to reconstruct her memory of the story, but the reconstructed memory did not exactly match the original content. Bartlett's experiment demonstrates that remembering is a reconstructive process and therefore vulnerable to errors making this not fully reliable source of information about the original experience. Two main sources of error in memory reconstruction are confabulation and selective memory.
The first source of error in memory reconstruction, Confabulation, is the unintentional fabrication of events displayed as real memories in one's cognition. It is a common problem affecting those who have suffered from brain injuries or psychological diseases. Confabulation occurs when the key pieces of information in long-term memory, the pieces that start the reconstruction process of producing the memory, are lost. This loss can be caused from brain trauma or disease. The brain makes up for this loss of information by coming up with new information that seems accurate, resulting in the invention of a confused memory. Confabulation can range in severity depending on the individual and their medical condition.[15]
The second source of error, Selective memory, is the active repression of negative memories. Alternatively, selective memory could be described as the active focus on positive memories. This causes errors in the reconstruction of memories because the recall process is disturbed. When a person actively represses negative memories those memories will be forgotten. The forgotten material will not be recalled because even the proper cues will not connect to the repressed material.[16]
Recalling Specific Events
While reconstruction of memories occurs when people try to retrieve memories from general information and memory storage, retrieval of specific bits of information- like specific life events- occurs under a slightly different process.[1] In this section the recalling of specific events will be looked at. We will discuss the role and function of episodic memory has and examine a phenomenon known as flashbulb memories.
The Role of Episodic Memory
Episodic memory is defined as the "storage and retrieval of personally dated, autobiographical experiences".[1] Appropriately named, this type of memory focuses on life events, like recalling childhood events, where you vacationed last summer, and even what you had for breakfast last Sunday. These types of memories are retrieved with the help of associations that link the event to a specific time or place.[1] Robin, Wynn, and Moscovitch studied the effects of spatial context on the recall of specific events.[17] These researchers were interested in whether actually being in the context or simply hearing auditory cues about the context will enable the recall of events.[17] Robin and colleagues found that locations, compared to people, served as a better tool for recall when participants were asked to either imagine or recall an event- although both were better when they were highly familiar [17] It is interesting to note that Robin et al. [17] found that even when there was no location specified for the scenarios provided, the participants were much more likely to generate a spatial context than a person. The researchers state that "participants spontaneously added location information to the person-cued events when none was specified" [17]. Furthermore, when spatial cued events were compared against person cued events, it was discovered that the recall of memories was much more vivid and detailed.[17] Thus, the researchers concluded that spatial cues were much more effective for accurately recalling specific events.[17] This study portrayed how the location and time of various events is a salient factor for retrieval of episodic memories.
There is an ongoing debate among psychologists whether episodic memory and semantic memory, which is defined as a "memory of general concepts and principles and associations among them", are different types of memory.[1] Researchers are investigating brain activity in people with amnesia who are no longer able to retrieve episodic memories.[1] A study on individuals with Alzheimer’s Disease, a type of dementia characterized by progressive degeneration of the brain, found that people with amnesia have significant impairments in all domains of episodic memory.[18]. The greatest impairments were evident in acquisition of memory, delayed recall and associative memory [18]
Research on people with amnesia inspired many psychologists to investigate the functions of implicit memory; this type of memory is an automatic and unconscious way of memory retention.[1] It is interesting to note that oftentimes our memories are not available to our conscious mind for recall, but can still influence our behaviour due to a previous event.[1] Early theorists believed that the "inability of such individuals to transfer verbal materials from [short-term memory] to [long term memory] played a critical role in their amnesia".[1] However, this view was not adequate, as it became evident that individuals suffering from amnesia were not impaired in all kinds of long-term verbal memory.[1] Further studies have revealed that individuals with amnesia have the ability to use implicit memory when completing various tasks, like spelling, suggesting that there is no division between semantic memory and episodic memory.[1]
Flashbulb Memories
Flashbulb memories are another type of memory for recalling specific events. This type of memory is incredibly specific and is tied to events with an emotional relevance to the individual.[19] For example, individuals may experience flashbulb memories when remembering an emotional event, such as the 9/11 terrorist attacks on New York City. Although flashbulb memories may be considered to be perfect accounts of the event or events that have occurred, research has discovered something quite on the contrary; that flashbulb memories are not actually as accurate as previously assumed.[1] This gives rise to the debate on whether flashbulb memories are a "special class of emotional memories", or whether they should be categorized as ordinary autobiographical memories.[19]
Relearning
Relearning is a process of reacquiring lost or forgotten information, while using less time compared to the initial attempt at learning the same material. This process demonstrates how parts of memories are stored long-term without our awareness. In support of this is how much faster we can relearn seemingly lost information compared to first tries of learning it.[20] A good example would be the case when a learner memorizes a random set of words and then after some time, when it is impossible to recall any of it, he or she repeats the process. The comparison between the amount of time that was needed to memorize the words for the first and the second time would demonstrate that the second attempt was shorter in duration. In the next section, we will look at similar experiments in the past.
History of Research on Relearning Methods
Hermann Ebbinghaus was one of the first researchers to examine relearning methods in his work. He practiced relearning by memorizing nonsense syllables to the point when he could repeat them without an error.[1] After some time, when the memory of it was completely gone, he relearned the same set of syllables and compared the number of attempts made during the initial and subsequent sessions. The fact that the second try required less time to succeed in recalling suggested that some information retained after initial session.[1]
However, relearning methods remain understudied in modern memory research, and more widespread approaches like recall tests have taken their place.[20] One reason for that is an apparent insufficiency in measuring any visible savings while relearning complex materials, which usually require deeper understanding alongside the sheer memorization.[1]
Distributed versus Massed Practice
Although it is unclear how exactly relearning occurs, research indicates that the way in which learners practice their studies has a major impact on both learning and relearning. There are two ways that practice that can lead to quite different learning outcomes. One is distributed practice - a certain amount of study sessions which take place regularly over time (e.g., working on improving a skill for several weeks or years). The opposite is massed practice, where learners make a one-time intensive effort working on a task (e.g., preparing for a test overnight).[1]
Subsequent retention of information proves to be more successful when using a distributed practice method. At the same time, if the goal of studying is to pass a test or just use certain knowledge once or twice, massed practice might be a better choice.[21] Thus, the purpose of the learning activity could influence which of these types of practice learners adopt in a given activity.
A number of non-experimental studies had examined the effect of distributed practice on mathematical knowledge retention. In particular Bahrick and Hall (1991) analyzed how much the subjects remembered from school algebra and geometry classes after 1 to 50 years. Results of the study indicated that the more different-level classes of the same subject that a student took in school (which means that he or she was exposed to certain amount of repetition of the same material), the better the student’s memory of the subject was.[21]
Massed practice can be beneficial too, in particular while meeting two conditions. First case is when the goal is not understanding, but displaying a particular behaviour, which would generate stimulus-response linkages. Second example is when it is used by an expert who already holds sufficient amount of knowledge in the field.[22]
Relearning after Brain Injury
Another interesting domain, where relearning occurs as a necessity, is the cases of people forgetting sometimes not only declarative, but even simple procedural knowledge that we all have been trained to perform since early childhood. When brain injury results in dysfunction between different parts of the brain, motor and cognitive functioning suffers. In that case, damage can cause problems in performing even regular every-day behaviour. Observational learning appears to be one of the most useful relearning tactics for individuals with such injuries. When watching others performing a needed activity, patients form a mental representation of it.[23] If accompanied by sufficient reinforcement, such practice can produce positive results for patients who are capable of focusing their attention on the object and who can plan and execute their own behaviour.[23]
Testing as Retrieval Practice
When thinking of a test, most students will only consider its outcomes in the form of a grade or a conclusive estimation of their abilities and knowledge, while research proves that testing can be a solid learning tool itself. Depending on the desirable outcomes, tests can be designed and implemented into the curriculum in much more useful ways than just for assessment purposes.
Testing Effect
The principle of the testing effect states that if being tested during the time of study by undergoing smaller tests and quizzes on the material, students will perform better on their final test.[1] Under certain conditions tests can provide much more positive impact on students' future retrieval of information, than spending the same amount of time on rereading the material. That standard tends to be confirmed even if no feedback follows the test and performance on the test itself is not perfect. Thereby, after initial studying of the material, it would be more beneficial to undergo some tests on it, than rereading the text again.[1]
However, better effect takes place if detailed feedback for the test is provided or if performance on it was successful. Research indicated that the number of successful tries increases long-term retrieval effect respectively. Even better conditions are provided when those testing practices are distributed across several days and take place repeatedly.[24]
Several reasons form the basis of tests providing more positive impact on students retrieval outcomes than simple rereading of study material. One of such reasons is practice on the retrieval, when learners have an opportunity to work on their abilities to find and extract needed material out of their memory under small pressure of a challenge. Also, if there is a resemblance between practice and final tests, such actions will put retrieval processes into right context, which provides additional connections between encoding and decoding conditions.[1]
Research on Testing for Retrieval
Despite the fact that students usually assume that the primary goal of being tested is to be evaluated afterwards, cognitive psychologists have been aware of tests’ ability to enhance retrieval for a long time. Several research methods were used to verify this. First, it required the students to learn new material and then take or not take a test on it before the final exam. Results proved that those who took the additional test performed better on the final one. With such a method some researchers have questioned whether positive results depended on test itself or they were caused by additional reminders about the material in the test. Additional research was conducted that required students to either take a test after initial learning or to restudy the material without taking a test. Final tests again showed that students who took the additional test performed better on the final one. As for the nature of the material being tested, equally beneficial results were found for remembering words, texts and illustrations. Overall, there were conducted numerous studies which supported the conclusion that tests reinforce learning outcomes.[25]
Retrieval efficiency may be improved by Roediger et al.'s "testing effect". This theory involves using tests related to the material being studied in an attempt to improve overall learning for a final test.[1] A study on the benefits of this type of retrieval practice examined whether the benefits of retrieval practice could transfer to deductive inferences. The results showed that the students in the testing condition produced better final-test recall of the content but no enhancement in multiple choice recognition questions.[26] Most teaching occurs through direct instruction and tests are only implemented to measure progress and determine grades, however, the testing effect shows that tests can be used as a learning strategy to improve encoding and retrieval of information. This is known as "assessment as learning".
Classroom Contexts/Strategies
This section includes examples and discussion of various strategies and learning contexts that relate to encoding and retrieval. Many of the strategies include examples of both encoding and retrieval practices in overlapping or iterative processes, as in scaffolding, studying strategies or peer tutoring; these concepts are presented in some cases without referring to encoding or retrieval, specifically. The section on Storytelling addresses both processes more thoroughly and presents several separate examples. Each strategy must be considered in context, and provides unique advantages for supporting different aspects or types of learning (memorization of factual information, conceptual change, gaining procedural knowledge).
Self-explanation
Theory Self-explanation is a useful independent strategy in which students verbalize their thoughts to facilitate clearer, conscious, and more organized understanding. For instance, if a student were to tackle a math problem using the self-explaining technique, they would work through the problem explaining each step, what they would do to solve each step, and why they would do it. If they find that they are not able to explain why they did it, they might go back and look for an explanation from another source. In the same way that we are able to learn by teaching others, self-explanation works by breaking down the material to one's own level of understanding, effectively teaching oneself.
Research For further understanding, an article by Roy & Chi[27] differentiates between high-quality self-explanations and low quality self-explanations. The former describes students who have shown a more critical understanding of the material by being able to demonstrate reflections of their learning through assumptions, comments and integrated statements. The latter describes students who simply restate what they’ve read. Being able to recognize the two is important because those who participate in high-quality self-explanations are not only able to produce better post-test results, but are also more likely to be good students as opposed to poor students (these students were tested prior and classified according to their scores). Roy & Chi also looked at another study that shows four different types of self-explanation- two that are successful and two that are unsuccessful. Principle-based explainers can connect what they learn to the principles of the topic and anticipative explainers make predictions prior to reading and connect it to relevant material from the past, successfully. Most learners in the study fall into the unsuccessful type category, which includes passive explainers and shallow explainers. They concluded that learners vary in their abilities to self-explain, and these variations can predictively estimate the quality of the results a learner produces.
Application Wylie and Chi[28] describe different forms of self-explanation that can be categorized by placing them under one or more of the utilized methods. One of the methods used included open ended methods, the first being one in which students are asked to further connect and ensure understanding of the material by relating it to prior knowledge and explaining what they just read aloud. Another similar open ended method used computers for students to express their understanding of the material rather than vocalizing it. On the other end of the spectrum were some less open ended methods that required students to pick their explanation of why they answered incorrectly off a multiple choice list. Both extremes have advantages and disadvantages, with open ended methods being too unrestrictive yet allowing students to freely assess themselves, which can allow new and different ideas. On the other hand, menu type methods can be too restrictive, but eliminate the irrelevant or incorrect explanations students can make.
Scaffolding Instruction
Scaffolding learning is another classroom technique that is very popular with educators. It involves a step by step process in which the educator continually provides support for individual students as they progress in their understanding of the topic. The teacher works around the pace of the students to further their knowledge development. There are implications to this, which includes the lack of time and far too large classroom sizes for this to be a feasible task. With that said, given enough time and small enough classroom sizes, providing scaffolding instruction could yield extremely effective learning outcomes.
In an article by Kabat-Zinn (2015) [29], he discusses the downfalls of scaffolding. While scaffolding, in the moment, can be a great way to support students, it may become detrimental eventually as students may become dependent on the support they have received thus far. In other cases, scaffolding instruction does not carry the burden of leaving a sense of dependency. In a study done by Ukrainetz (2015),[30] students who struggled with reading comprehension participated in a text comprehension program in which they were given practical and explicit strategies to improve their skills. It discusses ways in which students successfully transition from being supported by their speech language pathologists to being supported by their own knowledge.
Studying
There are many types of studying strategies that are taught to students- although oftentimes, students tend not to use strategies at all. In this chapter, different strategies will be looked at along with the population they work best with. It will analyze and study students as individual groups in relation to the study techniques they use. Motivation and social support from peers and adults including teachers, tutors and parents will also be seen as a factor in the effectiveness of various study techniques. We will look at studying in relation to individual groups rather than studying as a whole. Additionally, study techniques can be broken up and categorized according to different subjects and different forms of testing.
Peer Tutoring
Theory Peer tutoring is a method of learning in which classmates teach and learn from each other through one-on-one direct instruction. Many schools, particularly secondary schools, have implemented this strategy as whole classes. Its intentions are directed at students to be able to process material deeply enough to be able to teach it, and for tutees to be able to learn in an environment without pressure. Typically, tutors are better performing students, likely those who have previously taken the class that they are tutoring. Some of the challenges of peer tutoring, as stated in an article by Mynard & Almarzouqi[31] include the fact that students, especially those in high school, may not necessarily get along and thus coordination of all the students becomes difficult. Additionally, there are no guarantees that tutors and tutees will consistently show up for class. There is also a fear among professional educators that students don’t possess adequate information or ability to effectively teach another one of their peers.
Research One study by Korner & Hopf [32] looked specifically at cross-age peer tutoring in physics, in which the tutors were in grade 8 and the tutees were in grade 5. Using a pre-test post-test design, they had three main groups in which each consisted of tutors, tutees or tutors and tutees, and two mentoring groups that would guide them through the material prior to tutoring. Results saw that no matter which group was tutoring which, all groups showed positive effects on tutors, mentors and tutees, particularly when the students took part in the active role of tutoring. In their review of literature, they also consider past studies where "They emphasized positive effects concerning students’ achievements, attitudes toward the subject matter, and self-concepts not only for the tutoring students, but for the tutees as well."[32] Peer tutoring increased a variety of interpersonal skills such as teamwork and taking on a leadership role. In the same way, another study found that peer tutoring benefitted vulnerable minority students who came from low income and/or poor socioeconomic families more so than if they were to adhere to traditional means of teaching. The difference is that peer tutors and tutees are able to form relationships that students and teachers cannot. The impact, given that the system is organized, structured and clearly understood, is most likely to be positive on both tutor and tutee's sense of academic achievement and self-efficacy.
Application Being a fairly new method of learning, peer tutoring is still somewhat in its initial stages of development. School systems vary among a variety of factors including different levels of schooling, private and public schools, different countries, and so forth. For this reason, there are a variety of ways peer tutoring can be implemented in classrooms.
An article by Ayvazo & Aljideff[33] discusses Classwide peer tutoring (CWPT) and its structure in inner-city elementary and secondary schools. The first step in CWPT is to train the tutors. Teachers first instruct the tutors in their expertise, and the tutors are to then practice tutoring what they have learned. As this is happening, teachers will move from student to student, assessing them and providing critique to allow students to correct themselves. Next, they are given a performance record sheet to check off the skills that they have done well, and cross off the skills they need to continue to work on. Throughout this, students continue to learn lessons about interpersonal growth, such as how to appropriately receive and give feedback to their peers. Following this, students become ready to undertake their roles as they take on being both the tutee and tutor. This turn taking is advantageous because it allows the students to reap benefits from both roles, as they also learn to become better learners and teachers. It also eliminates feelings of inferiority or superiority, as all students are given the opportunity to teach each other, rather than deeming some students more qualified than others to teach.
In universities, a study by Brandt & Dimmit[34] utilizes writing centers at school to be a setting for peer tutors who are separated by their specific studies. Tutors go through a screening process in which they must complete a number of specific, selected courses, have at least a 3.5 GPA., and fulfillment of other criteria stated by the university. As tutors, they are taught to teach by scaffolding the learners, rather than straightforward direction. They teach a student-centered approach and encourage tutors to understand why these methodologies are used. The methods used at these writing centers seemed to be well organized in terms of their hired tutors and study formats. The beliefs that the writing centers had to ensure that tutors were genuine in their use of student-centered approaches greatly facilitated the success to this program. A peer tutoring system does not simply work when it's implemented; it must be planned thoroughly and made clear to all participants what its intentions are. The effects of this peer tutoring method depended on approach and clear guidelines being followed.
It's apparent that peer tutoring techniques fare especially well in schools with at-risk students, for it allows these students to work with peers whom they most likely have more valuable and meaningful relationships with. Additionally, for antisocial students, it creates a starting point of interaction- which can oftentimes be the most difficult part of making friends. Given that an effective method of peer tutoring is used, it is unlikely that it will have a negative effect on students and likely that it will create a positive impact on students’ self-confidence, academic achievement, peer relationships, and interpersonal skills.
Note Taking, Summarizing, and Rereading
Theory Because strategies while studying are dependent on the motivation and effort of an individual, rather than their peers and teachers, they play a major role in the development and academic achievement of a student. Habits and perceptions on studying that students pick up in their younger years are likely to carry on throughout their lives. The effects of note taking can differ as it can occur during lectures or while reading. Similarly, summarizing material may have different outcomes, dependent on whether you are recalling material or directly referring to the material as you summarize. The effectiveness of these strategies, including note taking, summarizing, rereading and highlighting, depends on a number of different factors, some of which will be looked at as we analyze the literature.
Research A study by Dyer & Ryley[35] looks at the effects of note taking, summarizing, and rereading individually and collaboratively as study strategies. Each student is given an envelope with instructions along with a passage, telling them that they are to do a random combination of taking notes, reading, summarizing, and/or doing an unrelated task. Students who were able to spend more time reviewing and studying the passage through note taking or rereading had better post-test results than those who summarized the material by recall without reference to the material. On the other hand, those who did an unrelated task after reading had the lowest performance scores. A meta-analysis by Ludas (1980) focused on the accumulated studies on note taking and the effect it has on recalling information. Previous studies have shown note taking to be either positive, or having no difference, but never negative in results. Note taking is optimal in suitable environments, such as lectures that are slower-paced, as opposed to note taking during videos. During quick-paced lectures, one might simply write exactly what they hear, rather than thinking about what they're writing. Time is also a factor when looking at the efficiency of note taking- in that 15 minutes is the proximal time for one to effectively listen and take notes that are remembered.
Application Note taking, summarizing and re-reading are strategies many students use as they are often the first things taught about studying. They are very much self-explanatory, although it is important to mention the impact that technology has on these strategies, as they can all be done on laptops, computers and tablets. All in all, it is evident that activities that allow more review of the material taught result in better sustainment of what is learned. Note taking requires rereading and comprehending text in order to understand what we are reading in our own words, thus it requires constant review. Note taking in lectures provides students material that is written to their understanding to review, given that the class provides an optimal environment for note taking.
Stories and Storytelling
Try to think of an experience in which a teacher told you a story. For me, I am thinking about my professor for my engineering thermodynamics course which deals with heat transfer. This particular professor was also an employee at a local engineering company, and he always brought stories from his workplace into the classroom. When we were learning how to use Excel to make calculations, I can remember him vividly telling us about how Excel is widely used in his engineering company. This brought meaning and relevance into what I was learning in his class. When I later went to work at an engineering company, I remembered that professor’s story when I was required to use Excel for my job. Storytelling is a commonly used learning/teaching strategy that teachers use which can enhance students' ability to encode and recall of information.[36][37][38] Storytelling as its name implies is "the telling or writing of stories" according to its dictionary definition [39]. A story is also defined as a narrative that can provide connection between abstract and concrete concepts.[38]
The terms story and narrative can be used interchangeably, and a narrative is defined as "a story that is told or written" which is "a recounting of a sequence of events".[40][36] Narratives generally consist of the following components: "1) a storyteller or narrator; 2) a geographic, temporal, and social context in which the story is set; 3) a set of occurrences that unfold in a specific sequence; 4) an audience with certain qualities for which the narrative must be customized; and 5) a message, intent or moral of the story, that the narrative is trying to convey".[36] Often stories are used to pass down wisdom, illustrate a point or moral, explain a particular event, or use thinking and emotion to create mental imagery.[38][41] The key components of stories often include "characters, objects, location, plot, themes, emotions, and actions".[41] The following sections are going to discuss why storytelling is an effective learning/teaching strategy because stories are easy to comprehend and remember when compared to other learning materials.[41]
Storytelling as an Effective Learning/Teaching Strategy
Using storytelling as a learning strategy offers many benefits for students. The use of stories has physiological impacts on the learner’s brain when compared to a presentation of information.[42] Normally, only the language and comprehension areas of the brain are engaged during a presentation of information. However, with the use of storytelling to present knowledge additional areas of the brain including those that involve text, sensation, smell, vision of colors and shapes, and sound become engaged.[42] This widespread brain activation allows learners to create richer memories that include images with color, three-dimensions, and emotions.[42] In addition, when a person listens to a real-life story told by another person, physiological changes occur in the brain to increase engagement between the speaker and listener.[43]
Additional benefits of using storytelling as a learning strategy include the following. Stories are the most powerful form of communication because they increase and maintain social capital.[44](p. 112) Social capital is defined as "the stock of active connections among people: the trust, mutual understanding, and shared values and behaviors that bind the members of human networks and communities and make cooperative action possible".[44](p. 4) In an educational context the use of stories also supports student's curiosity and imagination, stimulates interest for learning, encourages discussion, humanizes information, promotes decision making, and provides a structure for remembering course material.[38] [45] Storytelling also promotes knowledge transfer when used as a knowledge sharing tool.[45] When I think back to the story of my engineering professor and his stories about using Excel in a workplace, I can see how his stories aided my knowledge transfer. To understand how storytelling enhances learning and knowledge transfer when used as a learning strategy, the next section discusses the cognitive theory related to stories and storytelling.
Cognitive Theory of Storytelling: Encoding and Recall (Retrieval)
This section will discuss how stories and storytelling relate to encoding, retrieval, and contextually rich learning.
Encoding
Wyer (2014) holds a more extreme view of the power of storytelling and claimed that all knowledge is actually encoded as stories.[46] (p. 2) Research in narrative-based learning provides some insight into how learners encodes stories. Glaser et al. (2009) state that learners may encode various part of a narrative or story selectively.[37] This has implications for learning in that the main facts should be presented in the parts of the story that learners are more likely to encode and remember.[37] These parts of the story include "exposition scenes, trials of the protagonist to resolve problems, and the results".[37] (p. 434) Exposition scenes refer to background information provided in the story.[47] The protagonist is the leading or main character in the story. The emotional content of a story is hypothesized to allow for enhanced encoding of the story because learners pay more attention.[37] The emotional content of the story arouses learners and is related to positive or negative emotions.[37] An example of emotional content is illustrated in some movies or documentaries that zoom into the faces of people while adding emotional music in the background.[37] The emotional content of stories is enhanced by engagement, discussion, authenticity due to personal relevance, empathy with characters, anticipation, and surprise that can be included in stories.[36] (p. 23) When using narratives for communicating science to non-expert audiences, Dahlstrom (2013) states that the cognitive pathway for encoding a narrative is different from the cognitive pathway that is used to encode scientific evidence.[48] Stories or narratives are also thought to be encoded more deeply using semantic processing because learner's find the information presented in stories to be more personally relevant.[36] (p. 21) Stories could also be theorized to be encoded by the episodic memory system because the episodic memory is multi-modal and codes for sights, sounds, smells, etc. The episodic memory might also encode the story if the listener identifies with the protagonist in the story, so the listener would code the information as if they were experiencing the events directly.
Recall (Retrieval)
Recall can also be improved if storytelling is used for student's learning. The power of storytelling to aid learning and memory was actually first demonstrated in 1969 by two researchers named Bower and Clark at Stanford University.[49] Bower and Clark (1969) found that when students created a meaningful story around a lists of words to remember, they recalled their words better than their peers who did not use a story to learn the words.[49] The use of storytelling allowed the students to increase learning through thematic organization and to decrease interference between the different list of words.[49] They also found that their immediate and long-term recall was greatly improved through the use of storytelling.[49] An explanation for why recall is improved through the use of storytelling when compared to presenting only facts is that stories are thought to elicit emotional reactions.[38] The best stories incorporate emotions so the learners can imagine and associate themselves with the story.[38] Because emotions are neural activators, the learner can remember or recall the story because they have sensory associations with the story.[42] Some memories of stories are recalled extremely vividly if the story is extremely surprising or significant.[36] (p. 22) This type of recall is called a flashbulb memory as discussed in this Wikibook chapter.[36](p. 22)
Another explanation for why stories are easier recall or retrieve by learners is that the knowledge is initially encoded more thoroughly. This is because stories or narratives provide students with reasoning for why what they are learning is relevant in the "real world" which makes the information personally relevant.[36] (p. 21) This "self-referencing" through the use of stories or narratives is facilitated by teachers who use stories with learner as the main character and offer opportunities for learners to compare their differences to the story characters by asking learners how their experiences relate to the story.[36] (p. 22) The exercise at the beginning of this section asked you to remember a story. Most likely along with the story, you could recall the details of the content that the story was created for. Just like I remembered my engineering professor giving a story about his workplace, and then I recalled that this lesson was based on us believing that there is a large need to learn Excel in order to work at an engineering company. This story was personally relevant to me because I wanted to have the skills necessary to work at an engineering company.
Contextually Rich Learning
Understanding narratives or stories as methods for contextually rich learning helps to explain the encoding and retrieval of knowledge for storytelling. Stories or narratives are considered a method for contextually rich learning which involves some combination of "authenticity, activity, problem solving, collaboration, discussion, comparison and contrast"[36] (p. 12). Contextually rich learning also "may help learners encode new knowledge in memory better as well as how that knowledge can be retrieved better under these conditions"[36] (p. 12). The use of narratives for learning supports encoding and retrieval because the narratives provide a framework to help learners organize knowledge. Stories help to organize content for learners because they have "predictable plots, characters, components and resolutions" [36] (p. 21). The authentic context that stories promote for learners allows them "to match mental models that students already have from simply interacting with the world"[36] (p. 21) This aids the student's recall of the information presented as stories which improves their learning [36] (p. 21).
Examples of Storytelling for Teaching and Learning
Given the benefits using stories or narratives to aid the encoding and retrieval of knowledge which leads to increased learning of material, it is beneficial to understand how storytelling can be implemented by teachers.[36][37][38] Before technologies such as chalkboards, overhead projectors, and PowerPoint presentations, teachers “shared their knowledge through stories” [38] (p. 1). Teachers can use stories from personal experiences, current or historical events, fiction, textbooks etc. [38] Case studies, role play, or even having students share their own stories can also bring storytelling into classrooms.[38] Teachers still utilize these methods of storytelling, but now there are several modern methods to incorporate storytelling into teaching and learning. Beyond films and websites that use technology to bring stories to learners, [38] games or digital games used for learning often incorporate storytelling. Given the benefits of emotion in stories aiding learners’ ability to encode and recall of information, games also utilize this principle. According to Prensky (2001), one element of games that engage players or learners is that games utilize representation and story which gives emotion. Another modern form of storytelling is called digital storytelling [50]. Rule (2010) provides the following definition for digital storytelling[51]: "Digital storytelling is the modern expression of the ancient art of storytelling. Digital stories derive their power by weaving images, music, narrative and voice together, thereby giving deep dimension and vivid color to characters, situations, experiences, and insights" (p. 1).
According to the founder of the StoryCenter, digital storytelling is defined as a process for "gathering of personal stories into short little nuggets of media called digital stories" [52](p. 1). Digital stories are considered to be a form of multimedia because more than one medium is used to create digital stories.[51] Digital stories generally consist of "what you hear and what you see", and "those two elements are juxtaposed to create yet a third medium".[51] What you see may consist of video and still images, and what you hear may consist of voice-overs, sound effects and music.[51] The creative element of digital storytelling comes when combining what you hear and what you see. Rule (2010) states[51]:
"Deep dimension and vivid color are added to characters. situations, and experiences by the creative choices made around what images are placed next to each other, what transitions, are chosen to lead from one to the other and for how long, and what audio tracks overlap one another causing sounds to mix and blend" (p. 1). Digital stories are also generally told with first person voice using "I" to tell the story. Third person voice such as "he, she, it, and they" is generally not used [51]. This helps to put the learner into the main character of the story.
Lambert (2010) developed these steps for creating a digital story[52]:
- Owning Your Insights
- Storytellers should "find and clarify what their stories are about" (p. 14).
- Storytellers should also clarify what the meaning of their story is
- Owning Your Emotions
- Storytellers should "become aware of the emotional resonance of their story (p. 17)
- “By identifying the emotions in the story, they can then decide which emotions they would like to include in their story and how they would like to convey them to their audience." (p. 17)
- Finding the Moment
- Often thought as the moment of change in a person's story
- Seeing Your Story
- Thinking of visuals such as images to use in your digital story, special effects
- Hearing Your Story
- Recorded voice-over of the storyteller, tone of voice, layers of sound, music or ambient sound
- Assembling Your Story
- Compose script and storyboard
- Sharing Your Story
- audience
Simply put, digital storytelling is a form of narrative that creates short movies using simple media technology. There is not much research about the encoding and recall of digital storytelling compared spoken or written storytelling. Katuscáková (2015) did find that digital storytelling offers the same benefits for knowledge transfer when compared to traditional storytelling. [45] Three different groups of undergraduate students were taught about a Knowledge Management topic using a PowerPoint presentation, an oral story, and the oral story used in a digital storytelling format.[45] Using pre- and post-testing the students who were taught using a story whether it was oral or digital demonstrated the same amount of increase in knowledge transfer as compared to the group being taught with the PowerPoint presentation.[45] Knowledge transfer relates to the student's ability to recall the knowledge contained in the digital stories. Digital storytelling also offers the opportunity for learners to put themselves in the story and emotional content is often included in digital stories. Because digital stories are a form of multimedia, the principles of multimedia design for learning materials should be considered to reduce any extraneous cognitive processing. Some of these relevant principles include redundancy which means to "not add on-screen text to narrated animation" and temporal contiguity which means to "present corresponding narration and animation at the same time".[53]
The use of digital stories by teachers and learners can vary depending on the context. Using pre-made digital stories as a teaching/learning strategy to present content to students is being used in many areas including math, science, art, technology, and medicine.[54] In a math and geometry classroom, teachers play short digital stories for the students to watch and learn from as part of a lesson as a teaching/learning strategy.[55] The digital stories used in this classroom were implemented to teach a lesson on fractions [55]. Petrucco et al. (2013) did not demonstrate an increase in math performance after using the digital stories, but they found evidence that the digital stories stimulated student’s interest in learning about fractions.[55] What is the content of the stories in this case and how do they related to learning goals? Another example is that digital stories created by patients can be watched by nursing students to help them develop empathy for patients.[56] Digital stories can also be created by students as a form of personal narrative to tell their own story or the digital story can be made by students to explain an event such as something historical.[54] Students can use video editing software such as Windows Movie Maker, iMovie, or browser based applications such as WeVideo to create their digital stories.
Glossary
- Confabulation
- The unintentional fabrication of events displayed as real memories in one's cognition.
- Distributed Practice
- a certain amount of study sessions which take place regularly over time (e.g., working on improving a skill for several weeks or years).
- Elaborative rehearsal
- Relating the to be learned information to other information.
- Encoding
- the process of transferring information from short- term memory for storage in the long-term memory of the learner.
- Episodic Memory
- Storage and retrieval of personally dated, autobiographical experiences.
- Extrinsic Motivation
- A drive to complete a task based on outside factors such as prizes and rewards.
- Alzheimer's Disease
- A type of dementia characterized by progressive degeneration of the brain.
- Implicit Memory
- An automatic and unconscious way of memory retention.
- Intrinsic Motivation
- A drive to complete a task based on personal interest or belief.
- Learning strategies
- Tactics, which the learner can apply to material in order to remember it more efficiently.
- Maintenance rehearsal
- Information is repeatedly rehearsed in order to keep it active in short-term memory.
- Massed Practice
- Practice where learners make one-time intensive effort of working on a task (e.g., preparing for a test overnight).
- Mnemonics
- Study tactics, which aid learners in the retention and retrieval of information.
- Motivation
- Behaviours and thoughts that drive individuals to perform.
- Prior Knowledge
- The pre-existing knowledge a student possesses surrounding a particular topic.
- Reconstructive Memory
- The way in which the recall process reassembles information by building upon the basis of limited key details held in longterm memory with the general and domain specific knowledge in one's repertoire.
- Retrieval
- The process of re-accessing information once it has been encoded in the brainThe Keyword method:'
A two- stage procedure for remembering materials that have an associative component.
- Scaffolding
- A process first put forward by Lev Vygotsky, in which learners are supported step by step at their own pace to reach their learning goals.
- Schemata
- Mental frameworks that help organize knowledge.
- Selective Memory
- The active repression of negative memories, or the active focus on positive memories.
- Self-Regulated Learning
- Learning that gives the learner freedom to control their own pace.
- Semantic Memory
- Memory of general concepts and principles and associations among them.
- Testing Effect
- The influence that taking tests makes on learning and retention of information.
- Zone of Proximal Development
- The time in which students are most likely and able to learn material and as they move further from this time, it will become harder to learn.
Suggested Readings
The self-explanation principle in multimedia learning.
Wylie, R., & Chi, M. H. (2014). The self-explanation principle in multimedia learning. In R. E. Mayer, R. E. Mayer (Eds.) , The Cambridge handbook of multimedia learning (2nd ed.) (pp. 413-432). New York, NY, US: Cambridge University Press. doi:10.1017/CBO9781139547369.021 Siegler
The effects on students' emotional and behavioural difficulties of teacher-student interactions, students' social skills and classroom context.
Poulou, M. (2014). The effects on students' emotional and behavioural difficulties of teacher-student interactions, students' social skills and classroom context. Br Educ Res J British Educational Research Journal, Vol 40(6), 986-1004. http://dx.doi.org.proxy.lib.sfu.ca/10.1002/berj.3131
Mayer, R. E. (1980). Elaboration techniques that increase the meaningfulness of technical text: An experimental test of the learning strategy hypothesis. Journal Of Educational Psychology, 72(6), 770-784. doi:10.1037/0022-0663.72.6.770
K-W-L: A teaching model that develops active reading of expository text.
Ogle, D. (1986) K-W-L: A teaching model that develops active reading of expository text. Reading Teacher, 39(6), 564-570. http://dx.doi.org.proxy.lib.sfu.ca/10.1598/RT.39.6.11
Scaffolding Voluntary Summer Reading for Children in Grades 3 to 5: An Experimental Study.
Kim, J. S., & White, T. G. (2008). Scaffolding Voluntary Summer Reading for Children in Grades 3 to 5: An Experimental Study. Scientific Studies of Reading, Scientific Studies of Reading, 12(1), 1-23.
Memory and Retrieval
Bartlett, R.H. (1932). Remembering: A Studyin Experimental and Social Psychology. Cambridge University Press.
Irish, M., Lawlor, B. A., Coen, R. F., & O'Mara, S. M. (2011). Everyday episodic memory in amnestic mild cognitive impairment: A preliminary investigation. BMC Neuroscience, 12doi:10.1186/1471-2202-12-80
Lanciano, T., Curci, A., Mastandrea, S., & Sartori, G. (2013). Do automatic mental associations detect a flashbulb memory?. Memory, 21(4), 482-493.
References
- 1 2 3 4 5 6 7 8 9 10 11 12 13 14 15 16 17 18 19 20 21 22 23 24 25 26 27 28 29 30 31 32 33 34 35 36 37 Bruning, R., & Schraw, G. (2011). Cognitive psychology and instruction (5th ed.). Pearson Education.
- 1 2 3 4 5 6 7 8 Putnam, A. L. (2015). Mnemonics in education: Current research and applications. Translational Issues In Psychological Science, 1(2), 130-139. doi:10.1037/tps0000023
- ↑ Bakker, J., & Simpson, C. (2011). Mnemonic Strategies: Success for the Young-Adult Learner. Human Resource and Adult Learning, 7(2).
- 1 2 3 4 5 6 7 8 9 Bjork, E., Kornell, N., Storm, B., Yue, C (2015). Highlighting and its relation to distributed study and students' metacognitive beliefs. Educational Psychology Review, 27(1), 69-78. http://dx.doi.org.proxy.lib.sfu.ca/10.1007/s10648-014-9277-z
- 1 2 3 Den Elzen-Rump, V., Leopold, C., Leutner, D (2007). Self-regulated learning with a text-highlighting strategy: A training experiment. Journal of Psychology, 215(3), 174-182. http://dx.doi.org.proxy.lib.sfu.ca/10.1027/0044-3409.215.3.174
- 1 2 3 4 5 Galli, G. (2014). What makes deeply encoded items memorable? Insights into the levels of processing framework from neuroimaging and neuromodulation. Frontiers In Psychiatry, 5doi:10.3389/fpsyt.2014.00061
- ↑ Nyberg L. Imaging episodic memory: Implications for cognitive theories and phenomena. Memory [serial online]. September 1999;7(5-6):585-597. Available from: PsycINFO, Ipswich, MA. Accessed December 7, 2015.
- 1 2 Van Blankenstein, F. M., Dolmans, D. M., Van der Vleuten, C. M., & Schmidt, H. G. (2013). Relevant prior knowledge moderates the effect of elaboration during small group discussion on academic achievement. Instructional Science, 41(4), 729-744. doi:10.1007/s11251-012-9252-3
- 1 2 3 4 Ogle, D. (1986) K-W-L: A teaching model that develops active reading of expository text. Reading Teacher, 39(6), 564-570. http://dx.doi.org.proxy.lib.sfu.ca/10.1598/RT.39.6.11
- 1 2 3 4 5 Tok, S. (2013). Effects of the Know-Want-Learn strategy on students’ mathematics achievement, anxiety and metacognitive skills. Metacognition and Learning, 8(2), 193-212. http://dx.doi.org.proxy.lib.sfu.ca/10.1007/s11409-013-9101-z
- 1 2 3 Blunt, J (2014). Learning with retrieval-based concept mapping. Journal of Educational Psychology, 106(3), 849-858. http://dx.doi.org.proxy.lib.sfu.ca/10.1037/a0035934
- ↑ Hung, S., Ku, D., Shih, J (2014). The integration of concept mapping in a dynamic assessment model for teaching and learning accounting. Journal of Educational Technology & Society, 17(1), 141-153.
- 1 2 Liu, P (2014). Using eye tracking to understand learners' reading process through the concept-mapping learning strategy. Computers & Education, 78, 237-249. http://dx.doi.org.proxy.lib.sfu.ca/10.1016/j.compedu.2014.05.011
- 1 2 Bartlett, F.C. (1932). Remembering: A Study in Experimental and Social Psychology. Cambridge University Press.
- ↑ Nalbantian, edited by Suzanne; Matthews, Paul M., McClelland, James L. (2010). The memory process : neuroscientific and humanistic perspectives. Cambridge, Mass.: MIT Press. ISBN 978-0-262-01457-1.
- ↑ Waulhauser, G. (2011, July 11). Selective memory does exist. The Telegraph.
- 1 2 3 4 5 6 7 Robin, J., Wynn, J., & Moscovitch, M. (2016). The spatial scaffold: The effects of spatial context on memory for events. Journal Of Experimental Psychology: Learning, Memory, And Cognition, 42(2), 308-315.
- 1 2 Irish, M., Lawlor, B. A., Coen, R. F., & O'Mara, S. M. (2011). Everyday episodic memory in amnestic mild cognitive impairment: A preliminary investigation. BMC Neuroscience, 12doi:10.1186/1471-2202-12-80
- 1 2 Lanciano, T., Curci, A., Mastandrea, S., & Sartori, G. (2013). Do automatic mental associations detect a flashbulb memory?. Memory, 21(4), 482-493.
- 1 2 de Jonge, M., Tabbers, H. K., & Rikers, R. P. (2014). Retention beyond the threshold: Test-enhanced relearning of forgotten information. Journal Of Cognitive Psychology, 26(1), 58-64. doi:10.1080/20445911.2013.858721
- 1 2 Rohrer, D., & Taylor, K. (2006). The effects of overlearning and distributed practise on the retention of mathematics knowledge. Applied Cognitive Psychology, 20(9), 1209-1224. doi:10.1002/acp.1266
- ↑ Mumford, M. D., & Constanza, D. P. (1994). Influence of abilities on performance during practice: Effects of massed and distributed practice. Journal Of Educational Psychology, 86(1), 134.
- 1 2 Liu, K. Y., Chan, C. H., Lee, T. C., & Hui-Chan, C. Y. (2004). Mental imagery for relearning of people after brain injury. Brain Injury, 18(11), 1163-1172. doi:10.1080/02699050410001671883
- ↑ Rawson, K., Dunlosky, J., & Sciartelli, S. (2013). The Power of Successive Relearning: Improving Performance on Course Exams and Long-Term Retention. Educational Psychology Review, 25(4), 523-548. doi:10.1007/s10648-013-9240-4
- ↑ Rawson, K., & Dunlosky, J. (2012). When Is Practice Testing Most Effective for Improving the Durability and Efficiency of Student Learning?. Educational Psychology Review, 24(3), 419-435. doi:10.1007/s10648-012-9203-1
- ↑ Tran, R., Rohrer, D., & Pashler, H. (2014). Retrieval Practice: The Lack of Transfer to Deductive Inferences. Psychonomic Society. Retrieved December 1, 2015.
- ↑ Roy, M., & Chi, M. (2012). The Self-Explanation Principle in Multimedia Learning. The Cambridge Handbook of Multimedia Learning, 271-286. http://dx.doi.org/10.1017/CBO9780511816819.018
- ↑ Wylie, R., & Chi, M. H. (2014). The self-explanation principle in multimedia learning. In R. E. Mayer, R. E. Mayer (Eds.) , The Cambridge handbook of multimedia learning (2nd ed.) (pp. 413-432). New York, NY, US: Cambridge University Press. doi:10.1017/CBO9781139547369.021
- ↑ Kabat-Zinn, J. (2015). On Lineage and the Uses and Limitations of Scaffolding. Mindfulness, 6(5), 1222-1225. doi:On lineage and the uses and limitations of scaffolding.
- ↑ Ukrainetz, T. (2015). Improving Text Comprehension: Scaffolding Adolescents into Strategic Reading. Semin Speech Lang Seminars in Speech and Language, 36(1), 17-30. http://dx.doi.org.proxy.lib.sfu.ca/10.1055/s-0034-1396443
- ↑ Mynard, J., & Almarzouqi, I. (2006). Investigating peer tutoring. ELT Journal, 60(1), 13-22. doi:10.1093/elt/cci077
- 1 2 Korner, M., & Hopf, M. (2014). Cross-Age Peer Tutoring in Physics: Tutors, Tutees, and Achievement in Electricity. Int J of Sci and Math Educ International Journal of Science and Mathematics Education, 13(5), 1039-1063. doi:10.1007/s10763-014-9539-8
- ↑ Ayvazo, S., & Aljadeff-Abergel, E. (2014). Classwide peer tutoring for elementary and high school students at risk: Listening to students' voices. Support for Learning, 29(1), 76-92. doi:10.1111/1467-9604.12047
- ↑ Brandt, C. & Dimmitt, N. (2015). Transfer of learning in the development of peer tutor competence. Learning and Teaching in Higher Education: Gulf Perspectives, 12(2). http://lthe.zu.ac.ae
- ↑ Dyer, J., Riley, J., & Yekovich, F. (1979). An Analysis of Three Study Skills: Notetaking, Summarizing, and Rereading 1. The Journal of Educational Research, 73, 3-7.
- 1 2 3 4 5 6 7 8 9 10 11 12 13 14 15 Andrews, D. H., Hull, T. D., & DeMeester, K. (2010). Storytelling as an instructional method: Research perspectives. Rotterdam; Boston: Sense Publishers.
- 1 2 3 4 5 6 7 8 Glaser, M., Garsoffky, B., & Schwan, S. (2009). Narrative-based learning: Possible benefits and problems. Communications, 34(4), 429-447.
- 1 2 3 4 5 6 7 8 9 10 11 Green, M. C. (2004). Storytelling in teaching. APS Observer, 17(4), 37-39.
- ↑ Storytelling. (n.d.). Dictionary.com Unabridged. Retrieved July 10, 2016 from Dictionary.com website http://www.dictionary.com/browse/storytelling
- ↑ Narrative. (n.d.). Retrieved July 12, 2016, from http://www.merriam-webster.com/dictionary/narrative
- 1 2 3 Halpern, D.E., Graesser, A., & Hakel, M. (2007). 25 Principles to Guide Pedagogy and the Design of Learning Environments. Washington, DC: Association of Psychological Science Taskforce on Lifelong Learning at Work and at Home
- 1 2 3 4 Nabben, J. (2014). Influence: What it really means and how to make it work for you. Harlow,England: Pearson. Quoted in The Science Behind Storytelling [online]. https://www.melcrum.com/research/strategy-planning-tactics/science-behind-storytelling
- ↑ Stephens, G. J., Silbert, L. J., & Hasson, U. (2010). Speaker–listener neural coupling underlies successful communication. Proceedings of the National Academy of Sciences, 107(32), 14425-14430
- 1 2 Cohen, D., & Prusak, L. (2001). In good company: How social capital makes organizations work. Harvard Business Press.
- 1 2 3 4 5 Katuscáková, M. (2015, September). Sharing Scientific Knowledge Through Telling Stories and Digital Storytelling. In European Conference on Knowledge Management (p. 408). Academic Conferences International Limited
- ↑ Wyer, R. S. (2014). Knowledge and memory: the real story: advances in social cognition (Vol.8). Psychology Press.
- ↑ Schilf, M. (n.d.). Ten Great Film Exposition Scenes. Retrieved July 12, 2016, from http://thescriptlab.com/features/the-lists/859-ten-great-film-exposition-scenes#
- ↑ Dahlstrom, M. F. (2014). Using narratives and storytelling to communicate science with nonexpert audiences. Proceedings of the National Academy of Sciences, 111(Supplement 4), 13614-13620.
- 1 2 3 4 Bower, G.H., & Clark, M.C. (1969). Narrative stories as mediators for serial learning. Psychonomic Science, 14, 181-182.
- ↑ Prensky, M. (2001). Digital game¬-based learning. New York: McGraw Hill
- 1 2 3 4 5 6 Rule, L. (2010). DIGITAL STORYTELLING: Never Has Storytelling Been So Easy or So Powerful. Knowledge Quest, 38(4), 56-57.
- 1 2 Lambert, J. (2010). Digital Storytelling Cookbook: January 2010. Digital Diner Press
- ↑ Mayer, R. E. (2008). Applying the science of learning: evidence-based principles for the design of multimedia instruction. American Psychologist,63(8), 760.
- 1 2 Robin, B. R. (2008). Digital storytelling: A powerful technology tool for the 21st century classroom. Theory into practice, 47(3), 220-228.
- 1 2 3 Petrucco, C., De Rossi, M., & Personeni, F. (2013). Digital Storytelling as a new meaningful teaching/learning strategy for mathematics and geometry.Learning & Teaching with Media & Technology, 503.
- ↑ Stenhouse, R., Tait, J., Hardy, P., & Sumner, T. (2013). Dangling conversations: reflections on the process of creating digital stories during a workshop with people with early‐stage dementia. Journal of psychiatric and mental health nursing, 20(2), 134-141.