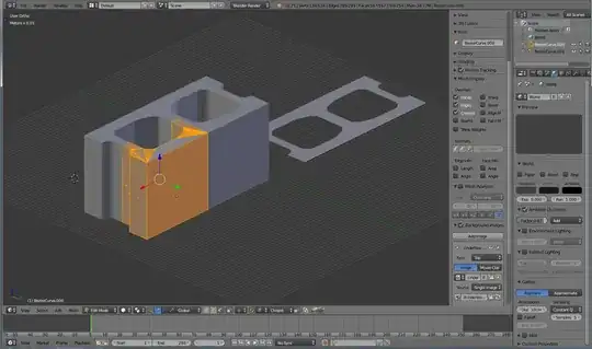
I am using the Mirror Modifier to try to make a cinder block mesh. It is composed of some curves converted to meshes and some manually assembled faces.
It appears to be having trouble with overlapping faces, although I cannot see a reason for that to be happening. I have tried extruding the face that is having the most problem and it fixes it a bit but not entirely. And I am really unsure about the inside lines on the inside of the mesh.

