I have recently got into electronics. I have access to an Analog Discovery 2 (AD2) kit with signal generator and oscilloscope functions.
I have been trying to teach myself how to use this equipment by building small, simple circuits.My current experiment involves building an electrocardiogram (ECG.)
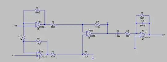
To implement this circuit, I am using an instrumentation amplifier followed by a bandpass filter. The signal obtained from the Einthoven's triangle input is filtered out after amplification.
The circuit is supplied by the 5V from the AD2:
The pins V1 and V2 correspond respectively to my left and right arm while my right leg is connected to ground.
This is the circuit I built and tried on myself:
I use the LM324's four op amps to implement the instrumentation amplifier and bandpass filter.
After rechecking my circuit several times, here is what my output signal looks like:
I can't seem to understand what is causing my output to look like this.
- Why is the waveform so inconsistent with the simulation's waveform (electrocardiogram) from this website?
- How can I fix this issue and obtain a better looking waveform ?



