0

My current experiment involves building an electrocardiogram (ECG) as in this previous question.

How should I go about finding the right op amp for this application?

In my attempt to implement the circuit, I'm currently using the LM324 Op Amp from National Instruments as this was what I had available.

I know that the signals I'm trying to detect are on the level of microvolts, therefore it is imperative to choose the right opamp.

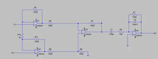
This is the schematic of the connection:

enter image description here

My output waveform doesn't look quite satisfying.

I was told in the previous question's answer that the op amp might be the cause for this problem.

  • Can someone refer me to the best op amp for this application?
  • What are the conditions one should look for while choosing the right op-amp for an ECG project?
JRE
  • 71,321
  • 10
  • 107
  • 188
Silicon
  • 13
  • 5
  • I'm trying to detect are on the level of microvolts, therefore it is imperative to choose the right opAmp. So are you saying that the circuit doesn't matter? Why are you designing this "from scratch" when existing, know to work, designs can be found. I would study those, learn WHY it was designed like that. I would simply build something similar. I can always change things later if needed. – Bimpelrekkie Jun 18 '21 at 17:36
  • What exactly are you expecting for a noise floor, 10uV and 1uV could result in vastly different designs. What is your bandwidth? – Voltage Spike Jun 18 '21 at 18:24
  • @Votage Spike, The bandpass filter is implemented so that it can filter out for frequencies between ~0.1 to ~50Hz as can be seen in the schematic of the circuit I provided. – Silicon Jun 18 '21 at 18:42
  • @Silicon don't forget, to see microvolts you need a huge gain. And good luck, I was able at one time to measure a 4uV signal, but I am still not 100% sure it wasn't noise :) –  Jun 19 '21 at 00:54

4 Answers4

3

A lousy old LM324 is too noisy to be used in an ECG circuit. An intrumentation amplifier is normally used. The AD620A is a low noise instrumentation amplifier and the circuit uses its common-mode signal (from both detection probes), inverts it and feeds it to the patient's right leg to cancel interference. ECG

Audioguru
  • 4,348
  • 6
  • 10
2

It's certainly possible to make such a circuit work with bipolar op-amps like LM324, but it requires very good understanding of the many non-ideal behaviors of those parts, and the ways of working around them. By using LM324, you're converting a relatively simple problem into something even a professional would have to spend some time on.

Another problem is that when performance matters, the circuit diagram doesn't nearly have enough information: the actual physical implementation absolutely matters. You need photos of how your circuit is laid out, and how it's connected to the subject, what the electrodes are, what cable is used to connect, and so on.

As for op-amps: if you want to stay vintage, look for CA3130 cmos op-amps. They are not made anymore, so you'll usually get fakes if you buy them. They were released to market in the 70s, very soon after LM324 was made available.

Instead, since you're into retro electronics it'd seem, I'd suggest CA3130's successor: the CA3140, introduced in very late 70s or very early 80s. It is still being made by Renesas, and you can get it from reputable suppliers like DigiKey. Originally it was a National Semiconductors part, I believe.

Speaking from personal experience, I've made active EEG electrodes using CA3240 as a low-gain transconductance stage - one half of the dual was the non-inverting amplifier, the other was the cable driver. The output was a small current (on the order of 100uA). This lets you avoid a fully differential: one electrode is the ground. A pair of 9V batteries provided power on the other end of the cable - the power was floating. The cable receiver was something like LM324, since it had to rectify the current to drive two light bulbs that acted as isolators. Photoresistors were used as both feedback elements and the receivers on the other side of the isolation barrier.

Now, EMG differential pickups can be close together - an inch apart is plenty. This makes shielding easy, and the whole electrode can be assembled on copper-clad board acting as a ground plane.

The EKG is a bit of a different problem, since you need relatively long leads. The general idea is to minimize both the input capacitance and the average DC current. For the first, you'd use a shielded cable and drive the cable shield with the output of a voltage follower - that way you bootstrap the shield and reduce the effective cable capacitance at low frequencies (that you care about) by orders of magnitude. For the latter, either use very low input current parts (LM324 is about a million times worse than state of the art in that respect), or add a DC current servo that measures the leakage current and nulls it. This is generally tricky to do. Cable bootstrap will be the first step towards improvement, though.

1

Only use INA amplifiers with proper cables and use RLG for a guard signal. Std design…. Discrete INA depend greatly on R matching for CMRR. e.g. 1% is only 40dB CMRR. You can try to match to 0.1% then use Vcm as feedback to ground subject called right leg guard. RLG

Every signal should be twisted pairs , shielded preferable, not loose jumpers.

For CMRR of 100Vac grid noise on 100uV signals requires 120 dB CMRR. What is your result? Std designs exist everywhere.

Tony Stewart EE75
  • 1
  • 3
  • 54
  • 185
1

Go for the best instrumentation amps you can find. Your key parameter is CMRR (common mode rejection rate) and you aim to 120dB. You are trying to reject the 50/60Hz junk coming from the mains network, because your "output" (the body) has a very high impedance, and capacitance to the mains vecomes visible.

Use RF grade cables and connectors, don't use poor quality solder. Remember that anything asymmetrical or simply poor quality will destroy the CMRR and you will not see your microvolts.

Don't forget the filters. But use them very carefully, on the electrode side they might destroy CMRR.