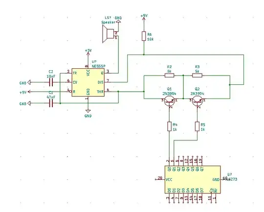
I am fiddling a bit with building some kind of programmable sound generator using simple components. I got something more or less working now as a proof of concept:
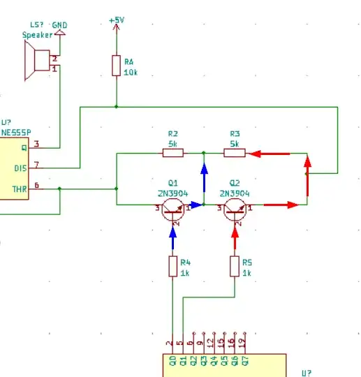
Here, the 555 is wired as an oscillator (like in this page) with RA being fixed and RB built up by two resistors, in this case R2 and R3. By using the transistors, I can enable or disable each resistor separately. When using an 8 bit register, I could (at least I think, in theory) be able to control the frequency in 256 steps.
I built it, and it kind of works, I can see different frequencies when setting/resetting the outputs of the 74x273.
Question is if this is some kind of okay design, or am I doing something completely stupid here?


