7

I'm looking for a function to transform domain $[0,1)$ into range $[0,1)$ such that the size of the domain corresponding to the range interval $[.5,1)$ is $c$ times the size of the domain corresponding to the range interval $[0,.5)$. The range interval $[0,.5)$ will correspond to day time and [.5,1) will correspond to night time, so this function's output will make night time $c$ times as long as day time.

A piece-wise function for example would satisfy the problem, but I would like the function to be smooth on the interval $[0,1)$ (and $y=x$ would satisfy this problem perfectly if $c=1$).

Some extra more explicit constraints:

$f'(0)=f'(1)$ (because I would like the transition from night to day to be smooth as well--if possible, all derivatives at $x=0$ and $y=1$ should be the same)

$f(0)=0$

$f(1)=1$

function is monotonic on $[0,1)$

$cf^{-1}(.5)=1$ (I believe this ensures night is $c$ times longer than day)

Acreol
  • 73
  • "Non-piecewise" doesn't actually have any meaning; it's just a description of how you happen to write the formula. Maybe you are looking specifically for a polynomial? – Eric Wofsey Aug 31 '19 at 00:26
  • A polynomial could work, but really I am fine with any type of function as long as computer languages can evaluate it reasonably fast (so exponents and sine functions would both work too).

    By "non-piecewise" I probably meant to say that I don't want it to be non-smooth at any point, but is that just implied by calling the function smooth?

    – Acreol Aug 31 '19 at 00:29
  • A spline will work, right? – justhalf Jul 21 '20 at 09:00
  • 1
    So something like $$f_a(x)=x+a \sin^2(\pi x),$$ where we need the condition $|a|\le 1/\pi$ to make sure that $f$ is increasing everywhere? This is too simple-minded to be an answer, because $f_a^{-1}(0.5)$ will be limited to the interval $[b,1-b]$ where $b\approx 0.2957$ is reached with $a=1/\pi$ and $1-b$ with $a=-1/\pi$. Just trying to get a more precise fix on the problem in my mind :-) – Jyrki Lahtonen Jul 21 '20 at 09:30
  • 1
    @JyrkiLahtonen More generally, it seems to be desirable, although this isn't stated in the question, to have $f'(0) = f'(1) = 1.$ I was trying to add a Hermite interpolation term to the constant function, but it's messy, and more restrictive than your idea. It's easy to give a cubic spline solution with $f'(0) = f'(1) = f'\left(\frac1{c + 1}\right) = 0,$ for unrestricted $c$ but that doesn't seem "realistic". I imagine (again it's not stated) that solutions are meant to be chained in some way to model a succession of days and nights. I'll try adding a spline to the constant function. – Calum Gilhooley Jul 21 '20 at 11:22
  • Oh, and $f'\left(\frac1{c + 1}\right) = 1$ also seems desirable, but I'm only guessing at what the questioner (here, or in the associated Meta thread How to bump someone else's old, unanswered question that's exactly the question I want to ask?) would prefer. (In the Meta thread: looks like Alex Ravsky's having better luck with polynomial interpolation!) – Calum Gilhooley Jul 21 '20 at 11:33
  • It is funny, but now I’m investigating a function $f(x)=x^{2(1-x)}$ for an other bounty question and it looks suitable for this question, with $c=1/2$. – Alex Ravsky Jul 21 '20 at 11:51
  • 1
    It would also help if one or both of the questioners would give an idea of the range of values of $c$ for which a solution is needed. I'm guessing that $c$ might need to be at least as large as $2,$ and at least as small as $\frac12.$ – Calum Gilhooley Jul 21 '20 at 12:31
  • @CalumGilhooley I may be wrong, but I doubt you can get $C^\infty$ with splines. Hmm. We want all the derivatives at $0$ and $1$ to agree. Does that not imply that the function has a Taylor expansion (assuming it's real analytic) $$\sum_na_n(x-\frac12)^n$$ with $a_n=0$ for all even $n>0$. – Jyrki Lahtonen Jul 21 '20 at 12:32
  • The question doesn't definitely require $C^\infty,$ only "smoothness", which is ambiguous, but could reasonably be taken to mean continuous differentiability. The question needs clarification in several respects. – Calum Gilhooley Jul 21 '20 at 12:34
  • True dat @CalumGilhooley. In a case like this (1 year old question), it may be ok for the answerers to make their own assumptions. Voters can then judge. Of course, whoever coughs up the rep for the bounty has a say also (at least in deciding which answer is awarded). – Jyrki Lahtonen Jul 21 '20 at 12:37
  • (Correction to old comment.) D'oh! By "the constant function", I meant the identity function, i.e. $x \mapsto x.$ – Calum Gilhooley Jul 21 '20 at 15:26
  • It seems that in order to ensure that night is $c$ times longer than day we should put $f\left(\tfrac 1{c+1}\right)=\tfrac 12$, instead of $f\left(\tfrac 1{c}\right)=\tfrac 12$. – Alex Ravsky Jul 23 '20 at 11:04
  • Since the night is longer than the day in many places for half the year, can't you take inspiration from reality? In the real world, the length of the day changes from one day to the next but that just requires stopping the Earth in its tracks: implausible astronomically but easy mathematically. For some values of $c$, you would also need to tilt the Earth more. Again, easier in maths than real life. This should give you a nice smooth solution. – badjohn Jul 26 '20 at 08:16
  • @badjohn The function's output was meant to set the aesthetic time of day in a video game, and I wanted the transition to happen smoothly. Stopping the Earth in its tracks would create sudden changes. Sorry if I'm misunderstanding – Acreol Jul 26 '20 at 23:23
  • 1
    I did not mean that you should stop the Earth mid-game. What I meant is is that if you were really calculating the day length for the Earth then you would need to consider that the Earth orbits the Sun. I meant to ignore that: pretend that the Earth is magically held at one point in its orbit but still rotating. This would simplify the calculations and give a constant day length (which I thought that you wanted). – badjohn Jul 27 '20 at 08:18
  • However, if it is for a game then sophisticated calculations are over the top; no one will notice the the fifth derivative is discontinuous. So, $C^{\infty}$ or analytic solutions are not necessary. Just splice some polynomials together. – badjohn Jul 27 '20 at 08:20

2 Answers2

6

In the notation of my "answer" to my still-unanswered question Almost simple Hermite interpolation, we can compute a quintic polynomial $l_a(x)$ such that $l_a(0) = l_a(1) = 0,$ $l_a(a) = 1,$ and $l_a'(0) = l_a'(1) = l_a'(a) = 0,$ where $a = \frac1{c + 1},$ so that we can consider, as a possible solution to the problem, at least for some values of $c$: $$ f(x) = x + \left(\tfrac12 - a\right)l_a(x) \quad (0 \leqslant x \leqslant 1). $$ After much simplification, we arrive at the formula \begin{equation} \label{3339606:eq:1}\tag{$1$} \boxed{f(x) = x + \frac{(c^2 - 1)(c + 1)^2x^2(1 - x)^2[(3c - 2) - 2(c^2 - 1)x]}{2c^3}.} \end{equation} The appendix gives a range of values of $c$ for which this polynomial function satisfies the conditions of the question. For the moment, I'll just give two examples (excluding the trivial case $c = 1$):

When $c = 2,$ $$ f(x) = x + \frac{27x^2(1 - x)^2(2 - 3x)}8. $$ From Wolfram Alpha:

c = 2

When $c = \tfrac12,$ $$ f(x) = x + \frac{27x^2(1 - x)^2(1 - 3x)}8. $$ From Wolfram Alpha:

c = 1/2

The reason why these graphs are $180^\circ$ rotated images of one another is as follows:

By the uniqueness of the Hermite interpolating polynomial, $$ l_{1 - a}(x) = l_a(1 - x) \quad (0 < a < 1, \ 0 \leqslant x \leqslant 1). $$ Write $c = (1 - a)/a,$ i.e. $a = 1/(c + 1).$ Then $a$ is related to $c$ as $1 - a$ is to $1/c,$ and $$ f_{1/c}(x) = x + \left(\tfrac12 - (1 - a)\right)l_{1 - a}(x) = x - \left(\tfrac12 - a\right)l_a(1 - x) = 1 - f_c(1 - x), $$ where, for all $c > 0,$ $f_c(x)$ denotes the function in \eqref{3339606:eq:1} with parameter $c.$ $\ \square$

Dropping the constraint $f'\left(\frac1{c + 1}\right) = 1$ simplifies the formula somewhat: $$ f(x) = x + \frac{(c^2 - 1)(c + 1)^2x^2(1 - x)^2}{2c^2}, $$ but this doesn't greatly increase the range of usable values of $c.$ Also, the graphs take on a squashed appearance when $x$ approaches $1,$ as this example for $c = 2$ illustrates:

c = 2 (constraint removed)

The graph for $c = 5/2,$ although still monotonic - unlike \eqref{3339606:eq:1}, in this case - is even worse:

c = 5/2 (constraint removed)

So I won't consider this simplification any further.

If $f$ need not be analytic, and if continuous differentiability is enough, and if the values of $f'(0)$ and $f'(1)$ do not matter so long as they are equal, then it is easy to solve the problem using cubic splines. For example: $$ f(x) = \begin{cases} \tfrac12g\left[(c + 1)x\right] & \text{if } 0 \leqslant x \leqslant \frac1{c + 1}, \\ \tfrac12\left\{1 + g\left[\frac{(c + 1)x - 1}{c}\right]\right\} & \text{if } \frac1{c + 1} \leqslant x \leqslant 1, \end{cases} $$ where \begin{gather*} g(t) = 3t^2 - 2t^3, \ g'(t) = 6t(1 - t) \ \, (0 \leqslant t \leqslant 1), \\ g(0) = 0, \ g(1) = 1, \ g'(0) = g'(1) = 0, \\ g'(t) > 0 \ \, (0 < t < 1). \end{gather*} This has $f'(0) = f'(1) = f'\left(\frac1{c + 1}\right) = 0.$ It is valid for all $c > 0.$

But we can do a lot better than that. I delayed looking at this possibility, wrongly imagining that it would work only for a restricted range of values of $c,$ like the Hermite interpolation solution. In fact, it works for all values of $c$ (the value of $c$ must be strictly positive, of course), without exception.

We continue to use the same "cardinal" cubic spline function $g,$ but now we define $$ f(x) = x + \left(\tfrac12 - a\right)s_a(x) \quad (0 \leqslant x \leqslant 1), $$ where $$ s_a(x) = \begin{cases} g\left(\frac{x}{a}\right) & \text{ if } 0 \leqslant x \leqslant a,\\ g\left(\frac{1 - x}{1 - a}\right) & \text{ if } a \leqslant x \leqslant 1. \end{cases} $$ Differentiating, $$ s_a'(x) = \begin{cases} \frac1{a}g'\left(\frac{x}{a}\right) & \text{ if } 0 \leqslant x \leqslant a,\\ -\frac1{1 - a}g'\left(\frac{1 - x}{1 - a}\right) & \text{ if } a \leqslant x \leqslant 1. \end{cases} $$ Because $g'(t) \geqslant 0$ for all $t \in [0, 1],$ and $$ \max_{0 \leqslant t \leqslant 1}g'(t) = \tfrac32, $$ we have \begin{gather*} \min_{0 \leqslant x \leqslant 1}s_a'(x) = -\frac3{2(1 - a)}, \\ \max_{0 \leqslant x \leqslant 1}s_a'(x) = \frac3{2a}. \end{gather*} Therefore, if $a \leqslant \tfrac12,$ i.e. $c \geqslant 1,$ $$ \min_{0 \leqslant x \leqslant 1}f'(x) = 1 + \left(\frac12 - a\right)\left(-\frac3{2(1 - a)}\right) = 1 - \frac{3(1 - 2a)}{4(1 - a)} = \frac{1 + 2a}{4(1 - a)} > 0. $$ On the other hand, if $a \geqslant \tfrac12,$ i.e. $c \leqslant 1,$ $$ \min_{0 \leqslant x \leqslant 1}f'(x) = 1 + \left(\frac12 - a\right)\left(\frac3{2a}\right) = 1 - \frac{3(2a - 1)}{4a} = \frac{3 - 2a}{4a} > 0. $$ In all cases, therefore, $f$ is strictly increasing on $[0, 1].$

In terms of the constant $c = (1 - a)/a,$ the definition of the function $f$ is: \begin{equation} \label{3339606:eq:2}\tag{$2$} \boxed{f(x) = \begin{cases} x + \frac{c - 1}{2(c + 1)}g[(c + 1)x] & \text{ if } 0 \leqslant x \leqslant \frac1{c + 1}, \\ x + \frac{c - 1}{2(c + 1)}g\left[\frac{(c + 1)(1 - x)}{c}\right] & \text{ if } \frac1{c + 1} \leqslant x \leqslant 1. \end{cases} } \end{equation} For example, when $c = 4,$ \eqref{3339606:eq:2} becomes: $$ f(x) = \begin{cases} x + \frac{15}2x^2(3 - 10x) & \text{ if } 0 \leqslant x \leqslant \frac15, \\ x + \frac{15}{64}(1 - x)^2(1 + 5x) & \text{ if } \frac15 \leqslant x \leqslant 1. \end{cases} $$ From Wolfram Alpha:

c = 4 (cubic spline)

Here is a closer look at the knot of that spline function:

c = 4 (cubic spline), in the region of the knot.

Appendix

For any $a$ such that $0 < a < 1,$ we define the quintic polynomial function $$ l_a(x) = \frac{x^2(1 - x)^2[a(3 - 5a) - 2(1 - 2a)x]}{a^3(1 - a)^3}. $$ Its derivative is given by $$ l_a'(x) = \frac{2x(1 - x)(x - a)[5(1 - 2a)x - (3 - 5a)]}{a^3(1 - a)^3}. $$ It satisfies (and indeed it is uniquely determined by) six constraints \begin{gather*} l_a(0) = l_a(1) = 0, \ l_a(a) = 1, \\ l_a'(0) = l_a'(1) = l_a'(a) = 0. \end{gather*} Writing $c = (1 - a)/a,$ or equivalently $a = 1/(c + 1),$ where $c$ is any strictly positive number, we define $$ f_c(x) = x + \left(\tfrac12 - a\right)l_a(x). $$ Then \begin{gather*} f_c(0) = 0, \ f_c(1) = 1, \ f_c\left(\frac1{c + 1}\right) = \frac12, \\ f_c'(0) = f_c'(1) = f_c'\left(\frac1{c + 1}\right) = 1. \end{gather*}

I shall determine a set of values of $c$ such that $f_c'(x) > 0$ for all $x \in [0, 1].$ (I shall not try to determine all such values of $c.$) It was shown above that for all $c > 0,$ if either of $f_c',$ $f_{1/c}'$ is strictly positive on $[0, 1],$ then so is the other. Because $f_1(x) = x,$ it suffices to consider only the case $c > 1,$ i.e., $a < \tfrac12.$

Differentiating: \begin{equation} \label{3339606:eq:3}\tag{$3$} 1 - f_c'(x) = -\left(\tfrac12 - a\right)l_a'(x) = \frac{20\left(\tfrac12 - a\right)^2x(1 - x)(x - a)(b - x)} {a^3(1 - a)^3}, \end{equation} where $$ b = \frac{3 - 5a}{5(1 - 2a)} = \tfrac12\cdot\frac{\tfrac35 - a}{\tfrac12 - a} = \tfrac12\left(1 + \frac{\tfrac1{10}}{\tfrac12 - a}\right), $$ i.e., $$ \left(\frac12 - a\right)\left(b - \frac12\right) = \frac1{20}, $$ so we can rewrite \eqref{3339606:eq:3} as \begin{equation} \label{3339606:eq:4}\tag{$4$} 1 - f_c'(x) = \frac{\left(\tfrac12 - a\right)x(1 - x)(x - a)(b - x)} {a^3(1 - a)^3\left(b - \tfrac12\right)}. \end{equation} We are interested in determining $c > 1$ such that $1 - f_c'(x) < 1$ for all $x \in [0, 1].$ By \eqref{3339606:eq:4}, we only need to consider $x$ such that $a < x < \min\{1, b\}.$

Case 1: $$ \boxed{c \leqslant \tfrac32 \iff a \geqslant \tfrac25 \iff \tfrac12 - a \leqslant \tfrac1{10} \iff b \geqslant 1.} $$ Looking at the factors in \eqref{3339606:eq:4}, we have: \begin{gather*} \frac{b - x}{b - \tfrac12} = 1 + \frac{\tfrac12 - x}{b - \tfrac12} \leqslant 1 + \frac{\tfrac12 - x}{1 - \tfrac12} = 2(1 - x) \leqslant \frac65, \\ \frac12 - a \leqslant \frac1{10}, \\ x \leqslant 1, \\ (1 - x)(x - a) \leqslant \left(\frac{1 - a}2\right)^2 \leqslant \left(\frac3{10}\right)^2, \\ a(1 - a) = \frac14 - \left(\frac12 - a\right)^2 \geqslant \frac6{25}, \end{gather*} therefore $$ 1 - f_c'(x) \leqslant \frac{\tfrac65\cdot\tfrac1{10}\cdot\left(\tfrac3{10}\right)^2} {\left(\tfrac6{25}\right)^3} = \frac{5^2}{2^5} = \frac{25}{32} < 1. $$ This completes the proof that $f_c'(x) > 0$ for $x \in [0, 1]$ and $c \in \left[\tfrac23, \tfrac32\right].$ $\ \square$

Case 2: $$ \boxed{c \geqslant \tfrac32 \iff a \leqslant \tfrac25 \iff \tfrac12 - a \geqslant \tfrac1{10} \iff b \leqslant 1.} $$

From \eqref{3339606:eq:3}, using the inequalities $x(1 - x) \leqslant \tfrac14$ and $(x - a)(b - x) \leqslant ((b - a)/2)^2,$ $$ 1 - f_c'(x) \leqslant \frac{5\left(\tfrac12 - a\right)^2(b - a)^2}{4a^3(1 - a)^3}. $$ Reparameterising in terms of $p,$ where $$ a = \frac12 - p, \quad 1 - a = \frac12 + p, \quad b - \frac12 = \frac1{20p} \qquad \left(\frac1{10} \leqslant p < \frac12\right), $$ we have $$ 1 - f_c'(x) \leqslant \frac{5p^2(p + 1/20p)^2}{4\left(\frac14 - p^2\right)^3} = \frac{5(p^2 + 1/20)^2}{4\left(\frac14 - p^2\right)^3} = \frac{5\left(\frac3{10} - q\right)^2}{4q^3} = \frac{(3 - 10q)^2}{80q^3}, $$ where $$ q = \frac14 - p^2 = a(1 - a) \in \left(0, \, \frac6{25}\right)\!. $$ According to Wolfram Alpha, the cubic equation $80q^3 = (3 - 10q)^2$ has a single real root, $$ q_0 \bumpeq 0.212428328248244. $$ We therefore have $f_c'(x) > 0$ for all $x \in [0, 1]$ if any of the following list of equivalent conditions is satisfied: \begin{align*} q > q_0 & \iff \frac{c}{(c + 1)^2} > q_0 \\ & \iff c^2 - 2\left(\frac1{2q_0} - 1\right)c + 1 < 0 \\ & \iff c < c_0 = \left(\frac1{2q_0} - 1\right) + \sqrt{\left(\frac1{2q_0} - 1\right)^2 - 1} \bumpeq 2.266203431. \end{align*} Finally, then: $f_c'(x) > 0$ for all $x \in [0, 1]$ if $c \in [0.4413, 2.2662]$. $\ \square$

The graph of $f_c$ for $c = c_0$ looks like this:

c = c_0.

Here is a close-up view of the flattest part of that graph:

c = c_0, close-up view.

This estimated value, $c_0,$ is evidently quite close to the least upper bound of the set (presumably a closed interval) of all values of $c$ for which $f_c$ is monotonic.

  • I haven't looked much at your Hermite solution (except to realize as you pointed out that under certain cases e.g. c=.2, x=.5 the monotonicity does not hold), but I believe that your cubic spline satisfies all the OP's criteria. Trying it on desmos, I've realized that I probably should have also asked for a function that minimizes the second derivative (perhaps it's max absolute value) as especially at the endpoint it looks awkward and when c=1 it looks strange not to be a straight line... – Acreol Jul 22 '20 at 01:18
  • ...Though I am still happy with your solution as I don't need this anymore, so I'll probably wait until the bounty expires to mark a solution in unison with what @SaganRitual awards – Acreol Jul 22 '20 at 01:19
  • 1
    When $c = 1,$ \eqref{3339606:eq:1} simplifies to $f(x) = x,$ as it should. The value $c = .2$ is definitely beyond its range. Empirically, $4/9 \leqslant c \leqslant 9/4$ seems OK, and when I've had some more sleep (early morning insomnia right now!), I'll look at $c = 7/3.$ (If that works, so will $c = 3/7.$) Do you think a value as small as $c = 1/5$ might be needed? That would require one of the other approaches I've listed; and even those, apart from the spline with zero derivatives at $0, 1, \frac1{c + 1}$ might not work. – Calum Gilhooley Jul 22 '20 at 04:42
  • 1
    Oh, sorry, I misunderstood (sleepy!): you were referring to the cubic spline solution, not \eqref{3339606:eq:1}. No, I don't like that solution much, either! (It was the first thing I tried, but I didn't think it was worth posting.) My fourth method should be better, but it won't work for all $c.$ – Calum Gilhooley Jul 22 '20 at 04:48
  • I'm not sure what values of $c$ are required for @SaganRitual (he should probably be the one to comment on this), but when I had initially asked this question I believe I was using $c=1/2$. So your $\eqref{3339606:eq:1}$ would have perfectly solved it for me! Slightly OT: I don't know much about curve fitting (if that's what you would call this?), but I think I'm curious to learn more. I saw in your linked question you mention Philip J. Davis's book Interpolation and Approximation, would you recommend this as an introduction to the subject? – Acreol Jul 22 '20 at 16:18
  • 1
    I don't feel qualified to advise anybody on the subject, I'm afraid. The only book I've read much of is M. J. D. Powell, Approximation theory and methods (1981), and I found it pretty difficult! There are still some knotty points I'd like to go back and try to understand better. I've only dipped into the Davis book, and the reason I had to ask a question in Maths.SE about it is that I couldn't get his formulae for general Hermite interpolation to work. I think it has an extremely good reputation, though. A seach of Maths.SE might turn up some questions with helpful answers; I haven't looked. – Calum Gilhooley Jul 22 '20 at 18:13
  • I recalculaed the right derivative and it is $1$. I'm sorry. – Alex Ravsky Jul 23 '20 at 14:07
2

If $0<c< 2$ then there are simple trigonometric formulae for $f$. For instance, we can put $f(x)=\sin^k\left(\frac{\pi x}{2}\right)$, where $k>1$ is picked to assure $f\left(\tfrac 1{c+1}\right)=\tfrac 12$, that is $k=\log_{\sin\left(\frac{\pi}{2(c+1)}\right)}\frac 12$. Even simpler, we can put $f(x)=\sin \frac{\pi x^k}{2}$, where $k>1$ is picked to assure $f\left(\tfrac 1{c+1}\right)=\tfrac 12$, that is $k=\log_{c+1} 3$ or $c=\sqrt[k]3-1$.


I also looked for a polynomial $f$ of small degree, but not so successfully.

If $f$ is a polynomial of third degree such that $f(0)=0$ and $f(1)=1$ then $f(x)-x$ has roots $0$ and $1$, so $f(x)=x+ax(x-1)(x+b)$ for some real $a$ and $b$. Since case $a=0$ is trivial, we assume that $a\ne 0$. So $f’(x)=a(3x^2+2xb-2x-b)+1$. If $f’(0)=f’(1)$ then $-ab=a(1+b)$, so either $a=0$ or $b=-1/2$. In both cases $f(1/2)=1$.

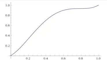
Assume that $f$ is a polynomial of fourth degree. Then $f’(x)$ is a cubic polynomial such that $f’(x)-f’(0)$ has two roots $0$ and $1$. Thus $f’(x)=f’(0)+ax(x-1)(x+b)$ for some real $a$ and $b$. An equality $1=f(1)-f(0)=\int_0^1 f’(x)dx$ implies $f’(0)=1+\tfrac a{12}(2b+1)$. The monotonicity of $f$ is equivalent to $f’(x)\ge 0$ at $[0,1]$. The latter holds iff $f’(0)\ge 0$ and $f’(x_m)\ge 0$ for each local minimum $x_m\in (0,1)$ of the function $f$. Since $f’’(x_m)=0$, $3x_m^2+2(b-1)x_m-b=0$, that is $x_m=\tfrac{1-b+r}3$, where $r=\pm \sqrt{b^2+b+1}$. Since $f’’’(x_m)=6ax_m+2a(b-1)=2ar$ and $x_m$ is a point of a local minimum, we have that $r$ and $a$ have the same sign. We also need $x_m\in [0,1]$, that is $b-1\le r\le b+2$. It is easy to check that this is equivalent to $b\ge -1$, if $a>0$, and to $b\le 0$, if $a<0$. Unfortunately, I don’t see an easy way to find a range of $c$ for which there exists $f$ satisfying the above sconditions such that $f\left(\tfrac 1{c+1}\right)=\tfrac 12$. We can illustrate $f$ for $a=-12$ and $b=0$. Then $f(x)=-3x^4+4x^3$ and $f^{-1}\left(\tfrac 12\right)\approx 0.614$.

enter image description here

Alex Ravsky
  • 90,434
  • 1
    By some symmetry argument couldn't you rotate the $\sin$ functions $180^\circ$ when $c>1$ and evaluate with $c'=\frac{1}{c}$ to allow any positive $c$? I also really like your explanations, especially the way you convert everything into a finding roots problem – Acreol Jul 23 '20 at 17:25
  • 1
    @Acreol A nice observation. Yes, we can rotate the graph around a point $\left(\tfrac 12, \tfrac 12\right)$. Analytically we can take a function $g(x)=1-f(1-x)$. Then we obtain $g(0)=0$, $g(1)=1$. Moreover, $g’(x)=f’(1-x)\ge 0$ so, $g(x)$ is monotonic and $g’(0)=g’(1)$. Finally $g\left(\tfrac {1}{{\tfrac 1c}+1}\right)=g\left(\tfrac {c}{c+1}\right)=1- f\left(1-\tfrac {c}{c+1}\right)= 1- f\left(\tfrac {1}{c+1}\right)=\tfrac 12$. – Alex Ravsky Jul 23 '20 at 17:59