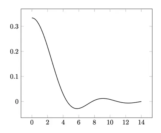
There comes a time in LaTeX plotting where you have to decide the pros and cons of your method. While LaTeX can handle the basics well, as @egreg points out, the cubic is well beyond the capability of PGF. He goes on to point out pgfmath-xfp can deal with floating point issues even better. @Andrew Swann shows that taking advantage of the Taylor series expansion can get you the results you want as well. The more plotting you have to do the more likely you will come up against limitations. The sledgehammer that will solve most any problem is a computer algebra system (CAS). The sagetex package gives you access to an open source CAS called Sage as well as Python programming. Sage is like Mathematica, except it's free.You can access it for free through a Sage Cell Server. Type the following plot((sin(x)-x*cos(x))/x^3,(x,-10,14)), press Evaluate and get the result below:

A CAS has the power to handle the mathematics more accurately. You can use the CAS to generate the points, and use tizk to plot them via the sagetex package.
Here is some sample code:
\documentclass[11pt,border=1mm]{standalone}
\usepackage{sagetex}
\usepackage[usenames,dvipsnames]{xcolor}
\usepackage{pgfplots}
\pgfplotsset{compat=1.16}
\begin{document}
\begin{sagesilent}
LowerX = 0.001
UpperX = 14
LowerY = -.1
UpperY = .35
step = .1
t = var('t')
g(x)= (sin(x)-x*cos(x))/x^3
x_coords = [t for t in srange(LowerX,UpperX,step)]
y_coords = [g(t).n(digits=6) for t in srange(LowerX,UpperX,step)]
output = r""
output += r"\begin{tikzpicture}[scale=1.0]"
output += r"\begin{axis}[xmin=%f,xmax=%f,ymin= %f,ymax=%f,width=10cm]"%(LowerX,UpperX,LowerY, UpperY)
output += r"\addplot[thin, blue, unbounded coords=jump] coordinates {"
for i in range(0,len(x_coords)-1):
if (y_coords[i])<LowerY or (y_coords[i])>UpperY:
output += r"(%f , inf) "%(x_coords[i])
else:
output += r"(%f , %f) "%(x_coords[i],y_coords[i])
output += r"};"
output += r"\end{axis}"
output += r"\end{tikzpicture}"
\end{sagesilent}
\sagestr{output}
\end{document}
The output, running in Cocalc is below:

The drawback is Sage is not part of a LaTeX distribution. The easiest way to work with it is through a free Cocalc account. Less easy is to install Sage on your computer and get it to work with your LaTeX distribution. I've had some problems doing this in Windows but Linux hasn't been difficult.
If you're using mathematics frequently, Sage and sagetex are worth the time and effort learning.
Search this site for sagetex examples. The Cantor function, here and the Weierstrass function here can be plotted without much difficulty.
The documentation for sagetex is here.